IMAGE

Fig. 2

ID
ZDB-IMAGE-220727-42
Antibodies
Source
Figures for Jeong et al., 2022
Image
Figure Caption

Fig. 2

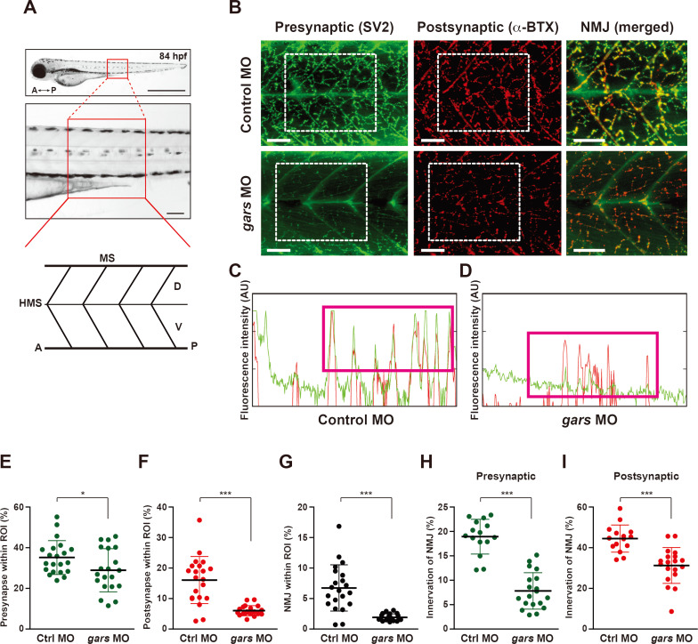
Depletion of gars results in anomalies in the NMJ in zebrafish larvae.

(A) Schematic showing the representative region where NMJs in the larval trunks were analyzed and observed. A, anterior; P, posterior; HMS, horizontal myoseptum; MS, myosepta; D, dorsal; V, ventral. Scale bars = 1,000 μm (top images) and 50 μm (bottom images). (B) Lateral view images after staining with anti-SV2 (presynaptic region) and α-BTX (postsynaptic region) of the whole-mounted larva injected with control or gars MOs at 84 hpf. Merged images (NMJ) are magnified from the images in the rectangular regions. Scale bars = 50 μm. (C and D) Comparison of fluorescence intensity (a.u.) (green, presynapse; red, postsynapse) between control MOs- (C) and gars MOs-injected (D) zebrafish embryos. (E-G) Comparisons of presynapse (E), postsynapse (F), and NMJ (G) signal ratios within the region of interest (ROI) between control MOs- (n = 21) and gars MOs-injected (n = 20) zebrafish embryos. Statistical significance was determined using unpaired Student’s t-test. *P < 0.05; ***P < 0.001. (H and I) Comparisons of NMJ innervation in the presynaptic area (H) and postsynaptic (I) areas between control MOs- (n = 15) and gars MOs-injected (n = 19) zebrafish embryos. Statistical significance was determined using unpaired Student’s t-test. ***P < 0.001.

Figure Data
Acknowledgments
This image is the copyrighted work of the attributed author or publisher, and ZFIN has permission only to display this image to its users. Additional permissions should be obtained from the applicable author or publisher of the image. Full text @ Mol. Cells