IMAGE

Fig. 5

ID
ZDB-IMAGE-220602-8
Source
Figures for America et al., 2022
Image
Figure Caption

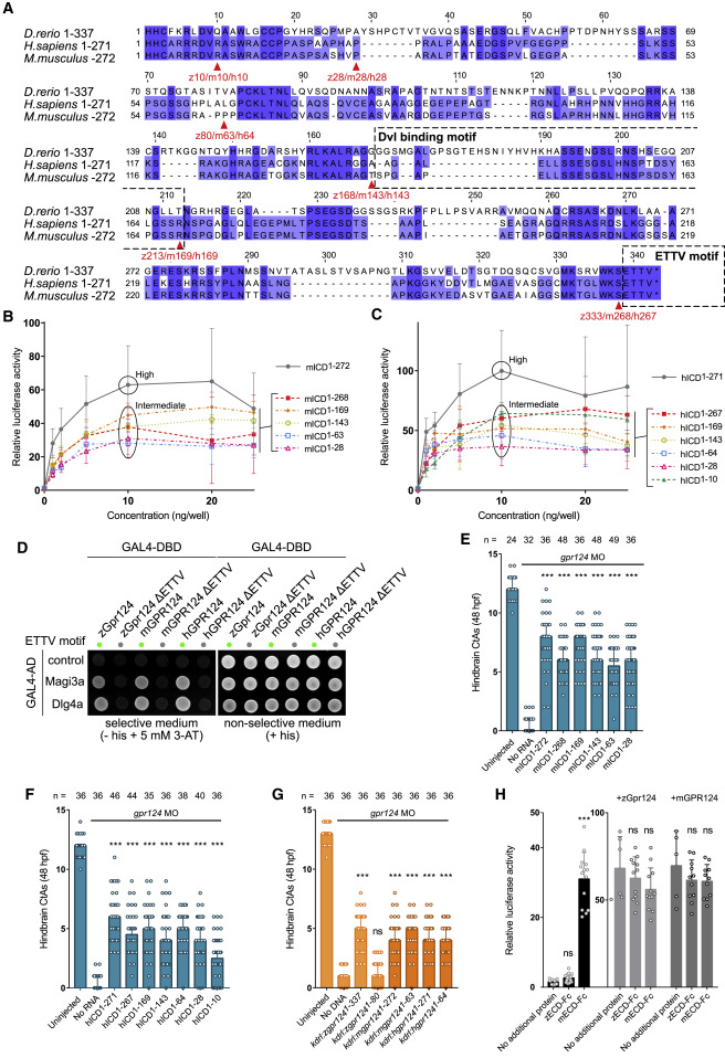
Fig. 5 Figure 5. ICD-deleted mouse and human GPR124 are competent for brain angiogenesis (A) Sequence alignment of zebrafish, mouse, and human Gpr124 intracellular domains. Dvl-binding and ETTV motifs are boxed, and truncations sites are indicated by red arrowheads. (B and C) Luciferase activities of HEK293 STF cells co-transfected with Wnt7a, Fz1, Reck, and increasing amounts of mouse (B) or human (C) GPR124 or their ICD truncation variants. Data are normalized to ELISA data; n = 3. (D) Agar plate growth of spotted yeast cultures co-transformed with different combinations of GAL4-DBD and GAL4-AD fusion constructs onto selective or non-selective conditions. Green and gray dots illustrate, respectively, the presence or absence of the ETTV motif in the GAL4-DBD fusions. (E and F) Quantification of hindbrain CtAs in 48 hpf gpr124 morphant embryos injected at the one-cell stage with 100 pg of the indicated mRNAs of mouse (E) and human (F) Gpr124 and their ICD variants. (G) Quantification of hindbrain CtAs of gpr124 morphant embryos at 48 hpf injected at the one-cell stage with 7 pg of the indicated DNA constructs and 25 pg Tol2 transposase mRNA. Zebrafish data are duplicated from Figure 1H. (H) Luciferase values of HEK293 STF cells co-transfected with Wnt7a, Fz1, and Reck, with or without zebrafish Gpr124 or mouse Gpr124, and supplemented or not with 10 mM of the indicated recombinant protein, n = 3. Related to Figures S3 and S4.

Acknowledgments
This image is the copyrighted work of the attributed author or publisher, and ZFIN has permission only to display this image to its users. Additional permissions should be obtained from the applicable author or publisher of the image. Full text @ Cell Rep.