IMAGE

Fig. 5

ID
ZDB-IMAGE-220530-5
Source
Figures for García-Castillo et al., 2021
Image
Figure Caption

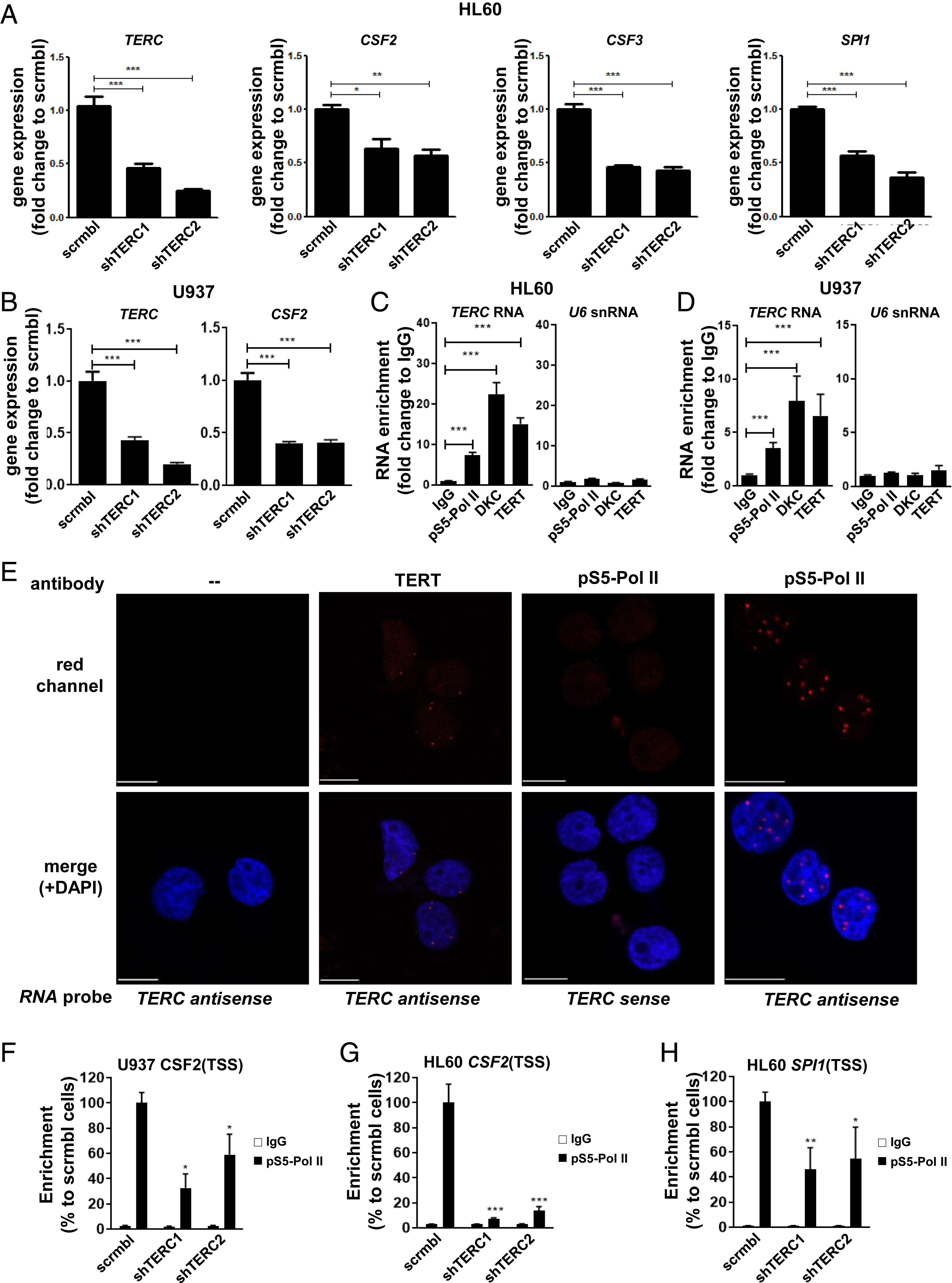
Fig. 5 The regulation of myelopoiesis by the interaction of telomerase RNA with RNA Pol II is evolutionarily conserved. (A) qRT-PCR for indicated promyelopoietic genes in neutrophil-like HL60 cells transduced with two different shRNAs against TERC (shTERC1 and shTERC2) or a scrambled control shRNA (scrambled). Data are representative results of three independent experiments. (B) Same as in A, using promonocytic U937 cells. (C) qRT-PCR of RIP eluates in neutrophil-like HL60 cells assessing enrichment of indicated RNAs in the presence of anti-Phospho S5 RNA Pol II antibody, Dyskerin (DKC), TERT, or IgG controls. Data are representative results of three independent experiments. (D) Same as in C, using promonocytic U937 cells. (E) PLA cells showing TERC-pS5 Pol II interaction in the nucleus of HL60 cells. Note the foci of red fluorescence (indicating interaction) when pS5-Pol II and TERT antibodies were used. (F) qPCR for indicated locus after ChIP with anti-Phospho S5 RNA Pol II antibody or IgG control in promonocytic U937 cells transduced with two different shRNAs against TERC (shTERC1 and shTERC2) or a scrambled control shRNA (scrambled). Data are the average of at least two independent experiments. (G) Same as in F, using neutrophil-like HL60 cells. (H) Same as in G but for the indicated locus. Data values shown are fold change over the value of scrambled sample in A and B and the IgG sample in C and D. Data in F through H are % of enrichment over scrambled sample. All data are mean + SEM. *P < 0.05, **P < 0.01, and ***P < 0.001 for one-way ANOVA plus Bonferroni posttest in A through D and for Student’s t test in F and G.

Acknowledgments
This image is the copyrighted work of the attributed author or publisher, and ZFIN has permission only to display this image to its users. Additional permissions should be obtained from the applicable author or publisher of the image. Full text @ Proc. Natl. Acad. Sci. USA