IMAGE

Fig. 5.

ID
ZDB-IMAGE-220521-6
Source
Figures for Espinosa et al., 2022
Image
Figure Caption

Fig. 5.

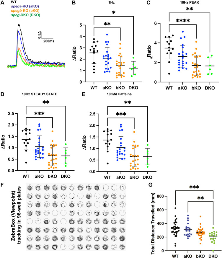
spega/b deficiency in zebrafish disrupts ECC in isolated myofibers and impairs overall muscle performance. (A-E) Cytosolic Ca2+ transients in 7 dpf isolated myofibers were measured using a Ca2+-sensitive dye fluo-4-AM. (A) A representative diagram of Ca2+ transient traces. (B-E) Five-twitch 1 Hz stimulations (B) were followed by one 10 Hz stimulation (C,D) and 30 s of 10 mM caffeine (E). Overall, spegb-KO (bKO) and speg-DKO (DKO) showed significantly reduced ECC compared to WT and spega-KO (aKO). (F) A representative image of swim trace tracking using ZebraBox in a 96-well plate setting, by which total distance traveled (mm) was quantified for each 3 dpf zebrafish per well. (G) Both spegb-KO and speg-DKO swam significantly less distance than WT and spega-KO. All statistical analyses include three independent experiments: for fluo-4-AM experiments (B-E), each dot represents one myofiber, at least n=5 myofibers per group per experiment; for swimming assay (G), each dot represents a 3 dpf zebrafish, at least n=5 zebrafish per group per experiment. Data are mean±s.e.m. One-way ANOVA: *P<0.05; **P<0.01; ***P<0.001; ****P<0.0001. WT, black line or dots; aKO, blue line or dots; bKO, orange line or dots; DKO, green line or dots.

Figure Data
Acknowledgments
This image is the copyrighted work of the attributed author or publisher, and ZFIN has permission only to display this image to its users. Additional permissions should be obtained from the applicable author or publisher of the image. Full text @ Dis. Model. Mech.