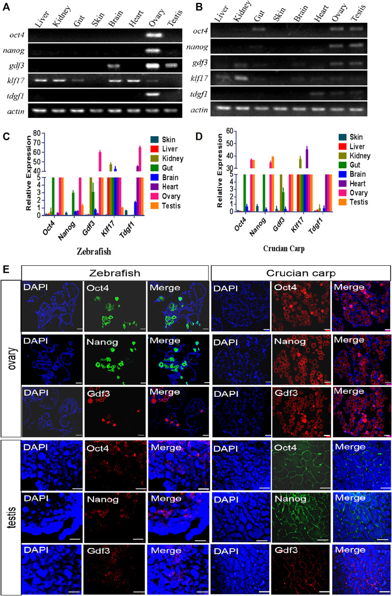
Expression pattern of candidate pluripotent genes in adult tissues. (A,B) RT-PCR analysis of the expression of five pluripotent genes in eight tissues of zebrafish (A) and crucian carp (B). It was clearly showed that all of these genes were no expressed in skin tissue, but mainly expressed in ovary and testis, and some genes such as Klf17 were widely expressed in the most of tissues. (C,D) qRT-PCR analysis of the expression of five pluripotent genes in eight tissues of zebrafish (C) and crucian carp (D). The results showed that the expression patterns of these genes in different tissues of zebrafish and crucian carp were similar. Oct4, Nanog and Gdf3 were mainly expressed in ovary, testis and gut, and Gdf3 was also expressed in kidney. Klf17 was expressed in all eight tissues. Tdgf1 was mainly expressed in ovary, testis and heart. (E) Analysis of mRNA levels in the ovaries and testis of zebrafish and crucian carp after fluorescence in situ hybridization with Oct4, Nanog and Gdf3 probes. It was clearly showed that these three genes were strongly expressed in early oocytes and the outermost spermatogonia of the seminal lobules. The gonads were co-stained with DAPI. At least three independent experiments were done for these results. The scale bars in ovary were equal to 200 μm, while 50 μm in testis.
This image is the copyrighted work of the attributed author or publisher, and
ZFIN has permission only to display this image to its users.
Additional permissions should be obtained from the applicable author or publisher of the image.
Full text @ Front Genet
Your Input Welcome
Thank you for submitting comments. Your input has been emailed to ZFIN curators who may contact you if
additional information is required.
Oops. Something went wrong. Please try again later.