IMAGE

Fig. 7

ID
ZDB-IMAGE-220107-33
Source
Figures for Park et al., 2021
Image
Figure Caption

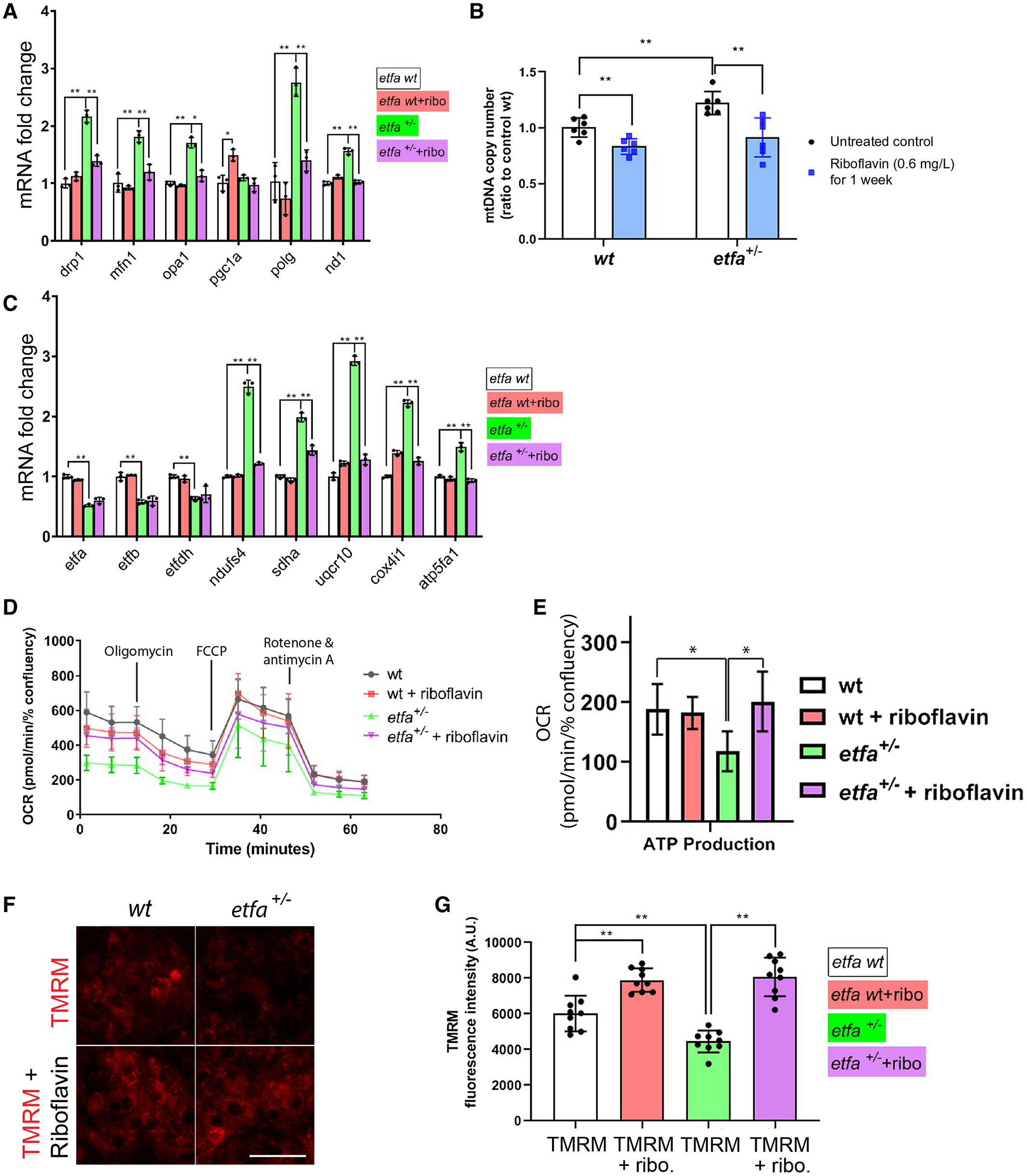
Fig. 7 Effects of riboflavin on mitochondria in etfa+/− livers. Adult zebrafish were exposed to riboflavin, as in Fig. 4. Livers were harvested and (A) relative mRNA expression of genes associated with mitochondrial homeostasis and biogenesis, (B) relative copy number of mtDNA, and (C) relative mRNA expressions of genes in the ETF complex and mitochondrial complexes (I to V) in wild-type or etfa+/− livers with or without riboflavin treatment were measured by qRT-PCR (see Materials and Methods). (D) Hepatocytes were isolated, incubated for 3 days with or without riboflavin (0.6 mg/L), and OCR analysis was performed using Seahorse XF96 (see Materials and Methods). (E) ATP production-associated OCR in each group (n = 4; *P < 0.05, **P < 0.005). (F) Representative fluorescence images of TMRM-loaded wild-type and etfa+/− hepatocytes with or without riboflavin treatment; scale bar, 50 µm. (G) Mitochondrial membrane potential was compared by TMRM fluorescence intensity of hepatocytes in (F). Abbreviations: ATP, adenosine triphosphate; atp5fa1, adenosine triphosphate synthase F1 subunit alpha; A.U., arbitrary units; cox4i1, cytochrome c oxidase subunit 4 isoform 1; min, minutes; ndufs4, nicotinamide adenine dinucleotide:ubiquinone oxidoreductase subunit S4; pgc1a, peroxisome proliferator-activated receptor gamma coactivator 1-alpha; sdha, succinate dehydrogenase complex flavoprotein subunit A; uqcr10, ubiquinol-cytochrome c reductase 10.

Acknowledgments
This image is the copyrighted work of the attributed author or publisher, and ZFIN has permission only to display this image to its users. Additional permissions should be obtained from the applicable author or publisher of the image. Full text @ Hepatol Commun