IMAGE

Fig. 7

ID
ZDB-IMAGE-211219-91
Source
Figures for Wang et al., 2021
Image
Figure Caption

Fig. 7

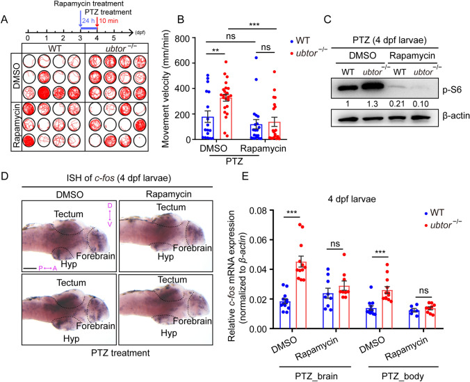
Rapamycin rescues seizure susceptibility in PTZ-induced ubtor mutant larvae. A, B Locomotion tracks A and movement velocity B of 4-dpf larvae pre-treated with DMSO (NWT = Nubtor−/− = 24, t39 = 2.987) or 2 µmol/L rapamycin (NWT = Nubtor−/− = 24, t38 = 0.365), followed by 3 mmol/L PTZ (two biological repeats).C Immunoblotting for p-S6 protein in 4-dpf larvae treated as in A. Values of p-S6 protein levels are indicated. D Expression and distribution of c-fos mRNA in brain tissue of 4-dpf larvae treated with rapamycin and PTZ (scale bar, 100 μm). E RT-qPCR analysis of c-fos mRNA levels in the brain and spinal tissues of 4-dpf larvae treated with control or rapamycin, followed by 3 mmol/L PTZ (three biological repeats, control: NWT = Nubtor−/− = 75; rapamycin: NWT = Nubtor−/− = 75). β-actin served as the internal control. Values are represented as the mean ± SEM in B and E. **P <0.01, ***P <0.001.

Acknowledgments
This image is the copyrighted work of the attributed author or publisher, and ZFIN has permission only to display this image to its users. Additional permissions should be obtained from the applicable author or publisher of the image. Full text @ Neurosci. Bull.