IMAGE

Fig 7

ID
ZDB-IMAGE-211122-29
Source
Figures for Kikel-Coury et al., 2021
Image
Figure Caption

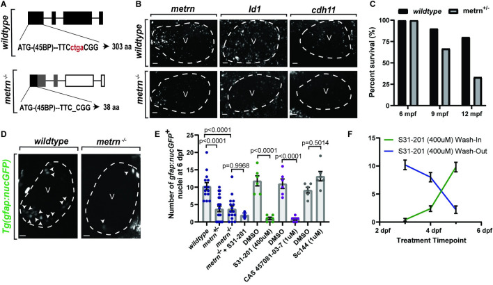
Fig 7 Meteorin acts as a molecular determinant of CNG.

(A) Schematic representation of metrn CRISPR mutation (red). (B) Confocal z-sections of metrn, id1, and cdh11 mRNA in the ventricle (white dotted outline) at 6 dpf in wild-type and metrn−/− embryos. (C) Quantification of percent survival of adult wild-type and metrn+/− animals. (D) Confocal maximum z-projection of nucGFP+ number (white arrowheads) in the ventricle (white dotted outline) at 6 dpf in Tg(gfap:nucGFP) wild-type and metrn−/− embryos. (E) Quantification of Tg(gfap:nucGFP)+ number at 6 dpf over various manipulations of the differentiation pathway. (F) Quantification of Tg(gfap:nucGFP)+ number after wash-in/wash-out of S31-201 at different time points. Crossover between the curves indicates a functional role between 4–5 dpf. Data are represented as mean ± SEM. Scale bar equals 10 μm. Statistics summarized in S1 Table. See S1 Data for raw data. aa, amino acid; CNG, cardiac nexus glia; dpf, days postfertilization; mpf, months postfertilization; V, ventricle.

Figure Data
Acknowledgments
This image is the copyrighted work of the attributed author or publisher, and ZFIN has permission only to display this image to its users. Additional permissions should be obtained from the applicable author or publisher of the image. Full text @ PLoS Biol.