IMAGE

Fig 6

ID
ZDB-IMAGE-211122-28
Genes
Source
Figures for Kikel-Coury et al., 2021
Image
Figure Caption

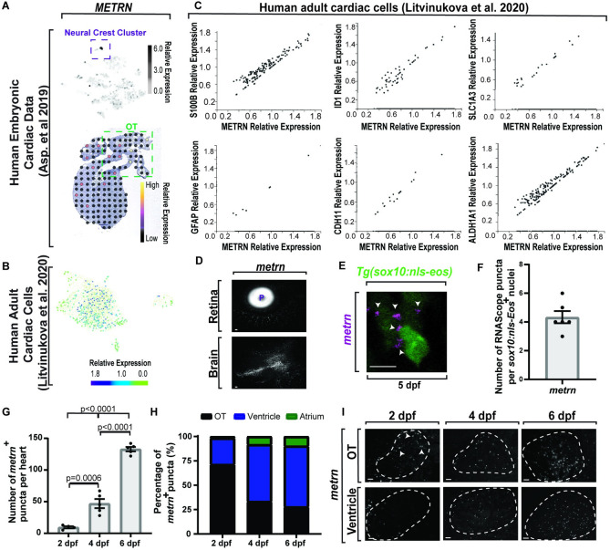
Fig 6 Meteorin coexpresses with astroglial genes and is expressed in the heart across species.

(A) Top: single-cell sequencing of METRN in human embryonic hearts [64]. METRN is most up-regulated in the neural crest cluster (purple dotted box). Scale bar denotes relative gene expression. Bottom: spatiotemporal sequencing [64] of METRN in human embryonic hearts. Dot color denotes relative transcript expression. (B) Single-cell sequencing [65] from the neuronal cluster of human adult hearts. Scale bar denotes relative gene expression. (C) Coexpression of METRN and astroglial genes from human adult single-cell sequencing data [65]. Axes denote relative gene expression. (D) Confocal 20 μm z-projection of 6 dpf zebrafish animals with metrn RNAScope. Metrn localizes to the retina and the brain. (E) Confocal z-sections of metrn RNAScope 5 dpf Tg(sox10:nls-eos) zebrafish embryos. Metrn+ puncta (white arrowhead) localize to Eos+ cells. (F) Quantification of metrn+ puncta per cell in the heart. (G) Quantification of the number of metrn mRNA puncta in the heart at 2, 4, and 6 dpf. (H) Quantification of locational development of metrn mRNA puncta in the heart at 2, 4, and 6 dpf. (I) Confocal z-sections of metrn mRNA puncta (white arrowheads) across location and time in the heart (white dotted outline). Data are represented as mean ± SEM. Scale bar equals 10 μm. Statistics summarized in S1 Table. See S1 Data for raw data. dpf, days postfertilization; OT, outflow tract; P, pupil.

Figure Data
Acknowledgments
This image is the copyrighted work of the attributed author or publisher, and ZFIN has permission only to display this image to its users. Additional permissions should be obtained from the applicable author or publisher of the image. Full text @ PLoS Biol.