IMAGE

Fig. 6

ID
ZDB-IMAGE-211118-89
Genes
Source
Figures for Liu et al., 2021
Image
Figure Caption

Fig. 6

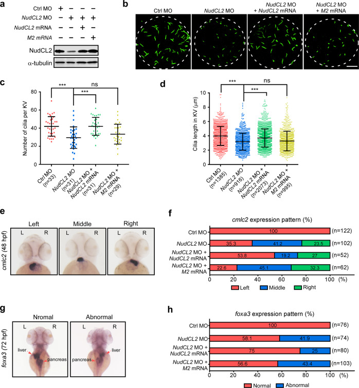
NudCL2 is essential for ciliogenesis during zebrafish development.

Embryos were injected with the indicated MOs and mRNAs, and collected at different times. a Western blot analysis of NudCL2 expression. α-tubulin was used as a loading control. b Immunofluorescence of cilia in KVs with anti-acetylated-α-tubulin antibody (green) at 6–8 somite stages. Scale bar, 10 µm. c, d Cilia number per KV was calculated and cilia length was measured using ImageJ software. eh Whole-mount in situ hybridization with cmlc2 probe at 48 hpf or foxa3 probe at 72 hpf. Liver and pancreas are indicated by arrows and arrowheads, respectively. Quantification of the expression patterns of cmlc2 or foxa3 is shown (f, h). The data are presented as means ± SD derived from at least three independent experiments. n, sample size. ***P < 0.001; ns, not significant (P > 0.05); Student’s t-test.

Figure Data
Acknowledgments
This image is the copyrighted work of the attributed author or publisher, and ZFIN has permission only to display this image to its users. Additional permissions should be obtained from the applicable author or publisher of the image. Full text @ Cell Res.