IMAGE

Fig. 1

ID
ZDB-IMAGE-211025-30
Source
Figures for Xie et al., 2021
Image
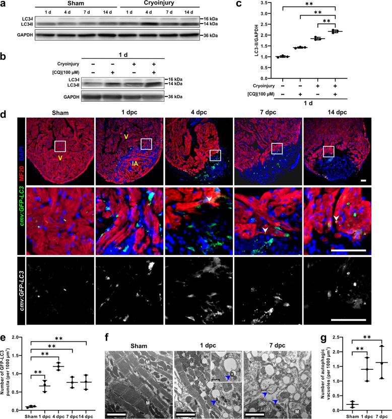
Figure Caption

Fig. 1

a Western blot analysis was performed to detect the expression of LC3-I and LC3-II in intact (sham control) and regenerating hearts from 1 to 14 days. The protein from three hearts was loaded into each lane, and GAPDH was used as the loading control. b, c Autophagic flux assay with a western blot of LC3 was conducted (b). The expression of LC3-II was quantified. The data are presented as mean ± SD, n = 3 repeats, **P < 0.01 vs cryoinjured hearts with CQ treatment (c). d, e The sham (control) or cryoinjured hearts of Tg(cmv:GFP-LC3) fish were isolated, embedded in paraffin, sectioned, and dual-immunostained with an anti-GFP antibody to detect LC3 (in green) and an anti-MF20 antibody to detect the cardiomyocytes (in red), after which they were co-stained with DAPI to label the nuclei (in blue). IA: injured area; V: ventricle. The arrowheads show the GFP-LC3 puncta in cardiomyocytes. Scale bars: 50 µm (d). The number of GFP-LC3 puncta in sham and in the injured area at 1 dpc, 4 dpc, 7 dpc, and 14 dpc was quantified. The data are presented as mean ± SD, n = 3 hearts, **P < 0.01 vs sham (e). f, g Electron micrographs of an intact (sham) heart, and a regenerating heart in the IA at 1 dpc and 7 dpc. In the injured area, there was an accumulation of autophagic vacuoles (see blue arrowheads). M: mitochondria. Scale bars: 2 µm (f). The number of autophagic vacuoles in sham and the injured area at 1 dpc and 7 dpc was quantified. The data are presented as mean ± SD, n = 3 hearts, **P < 0.01 vs sham (g).

Acknowledgments
This image is the copyrighted work of the attributed author or publisher, and ZFIN has permission only to display this image to its users. Additional permissions should be obtained from the applicable author or publisher of the image. Full text @ NPJ Regen Med