IMAGE

Fig 5

ID
ZDB-IMAGE-211010-26
Source
Figures for Phatak et al., 2021
Image
Figure Caption

Fig 5

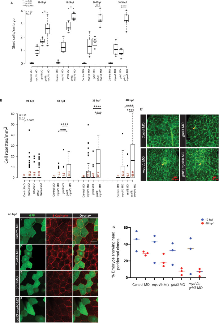
A box and whisker plot (A) showing quantification of cell shedding by control morphant, grhl3 morphant, myoVb morphant, and grhl3;myoVb double morphant embryos during time windows: 12–18 hpf, 18–24 hpf, 24–30 hpf, and 30–36 hpf. Note that post 24 hpf, cell shedding in grhl3 morphants is comparable to that in myoVb morphants, whereas that in grhl3;myovb double morphants remains significantly higher (data presented as box plots showing median and IQR, n = 20, N = 5, one-way ANOVA, p<0.0001). Quantification of peridermal rosette structures in the dorsal head region. Box and whisker plot shows rosette densities (rosettes/mm2) at various developmental stages (B). Numbers in red indicate % embryos showing rosettes. Median rosette density is comparable at 26 hpf in all conditions. However, at 32 hpf, 36 hpf and 48 hpf, grhl3;myoVb morphants show significantly higher rosette density and occurrence than those in either grhl3 or myoVb morphants. Statistical significance was calculated using Kruskal Wallis one-way ANOVA with Dunn’s post hoc test. Representative confocal images (B’) showing rosettes indicated by yellow arrowheads in stated genetic conditions. Confocal images of dorsal head periderm showing clones injected with control MO, myoVb MO, grhl3 MO, and grhl3+myoVb MO and marked by GFP (green) and stained for E-cadherin (red) at 48 hpf (C, D, E, F). Scale bar = 50 μm. The percentage of embryos showing peridermal clones was calculated as readout of cell retention probability in the periderm. The dot plot shows quantification of clone retention at 12 hpf and 48 hpf (G); individual points represent % embryos showing peridermal clones in a set, horizontal line denotes median. n ~ 60, N = 3. Note that grhl3 and grhl3;myoVb double morphant clones show lower retention compared to those of control morphant or myoVb morphant clones at 48 hpf. Square brackets (in A and B) indicate comparisons and asterisks represent statistically significant difference. Only relevant comparisons in A and B are shown. For all comparisons and statistical significance please refer to S2 Data.

Figure Data
Acknowledgments
This image is the copyrighted work of the attributed author or publisher, and ZFIN has permission only to display this image to its users. Additional permissions should be obtained from the applicable author or publisher of the image. Full text @ PLoS Genet.