IMAGE

Fig 3

ID
ZDB-IMAGE-210802-27
Source
Figures for Blokhina et al., 2021
Image
Figure Caption

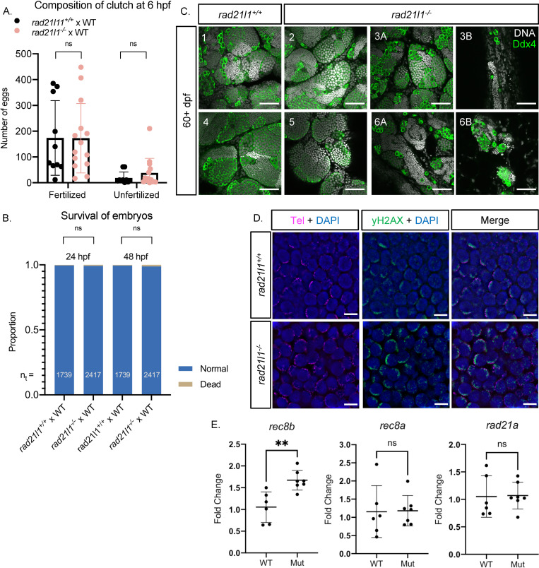
Fig 3 Rad21l1 is dispensable for male fertility.

(A/B) Data resulting from test crosses between rad21l1-/- males and wild-type females to assess fertility and reproductive phenotype. rad21l1+/+ male tank mates were used as controls. No significant difference in the number of eggs the males caused the females to release, the composition of the resulting clutch at 6 hpf, or the survival of the embryos through 48 hpf. Data pooled from 14 crosses over 5 weeks using the same pool of 14 rad21l1-/- males, 12/14 of which crossed successfully at least once. Unpaired, two-tailed student t-test used for statistical analysis, ns = p>0.05. (C) Whole mount adult testes stained for DNA (gray) and Ddx4 (green) showing a phenotypic range of gonad morphology in rad21l1-/- males. All samples except #5 displayed large clusters of mature sperm. Images marked as A and B were taken from the same sample to show variation within a single gonad. Wild-type tank mates used as controls. Scale bar = 50 μm. (D) Testes sections stained with a PNA telomere probe (Tel; magenta), an antibody to γH2AX (green), and DAPI (blue), showing that telomere clustering and DSB localization (γH2AX) are normal in the rad21l1 mutant. Scale bar = 5 μm. (E) Fold change of relative mRNA expression for rad21l1 paralogs, rec8b, rec8a, and rad21a in wild-type versus the rad21l1-/- mutant (Mut). Fold change was determined using the 2-ΔΔCq method. eF1a (housekeeping) mRNA levels were used as a reference.

Acknowledgments
This image is the copyrighted work of the attributed author or publisher, and ZFIN has permission only to display this image to its users. Additional permissions should be obtained from the applicable author or publisher of the image. Full text @ PLoS Genet.