IMAGE

F

ID
ZDB-IMAGE-210714-50
Source
Figures for Jamalpoor et al., 2021
Image
Figure Caption

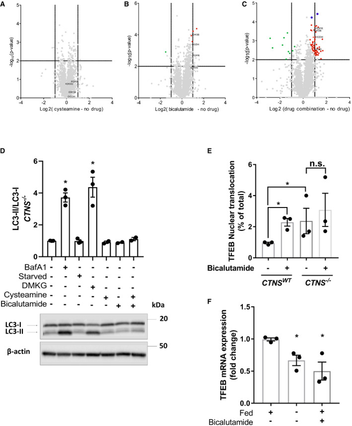
F Cysteamine–bicalutamide combination treatment shows a synergic effect in treatment of cystinotic ciPTEC

Volcano plot illustrates significantly differentially abundant proteins (n = 3). The ‐log10 (Benjamini–Hochberg corrected P‐value) is plotted against the log2 (fold change: CTNS−/− no drug treatment/CTNS−/− cysteamine treatment), (fold change: CTNS−/− no drug treatment/CTNS−/− bicalutamide treatment) and (fold change: CTNS−/− no drug treatment/CTNS−/− combination treatment), respectively. The non‐axial vertical lines denote ±1.5‐fold change while the non‐axial horizontal line denotes P = 0.05, which is our significance threshold (prior to logarithmic transformation).

Western blotting and densitometric analyses for LC3‐II/LC3‐I ratio in CRISPR‐generated CTNS−/− cells treated with cysteamine (100 µM), bicalutamide (35 µM), and a combination of cysteamine and bicalutamide (100 and 35 µM, respectively). β‐Actin was used as a loading control (n = 3).

Quantification of TFEB‐GFP nuclear translocation in CTNSWT, and CTNS−/− cells upon treatment with bicalutamide (35 µM) (n = 3).

TFEB mRNA expression of the CTNSWT cells upon starvation and treatment with bicalutamide (35 µM) (n = 3).

Data information: Data are expressed as mean ± SEM. *P‐values < 0.05 were considered to be significant. One‐way ANOVA with Dunnett’s correction (D, E and F) or unpaired t‐test (E). Exact P‐values and statistical tests are listed in Appendix Table S1.

Acknowledgments
This image is the copyrighted work of the attributed author or publisher, and ZFIN has permission only to display this image to its users. Additional permissions should be obtained from the applicable author or publisher of the image. Full text @ EMBO Mol. Med.