IMAGE

Fig. 7

ID
ZDB-IMAGE-210316-23
Source
Figures for Chambers et al., 2020
Image
Figure Caption

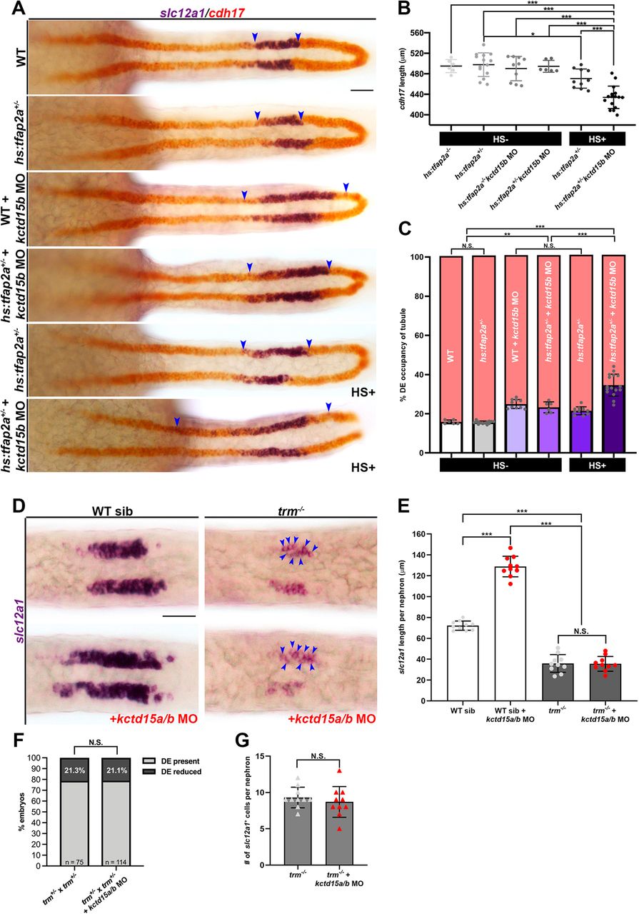
Fig. 7 kctd15a/b-tfap2a autoregulatory feedback loop balances DE pronephric differentiation. (A) Whole-mount in situ hybridization of slc12a1 (DE, purple) and cdh17 (tubule, red) in hs:tfap2a transgenic background in combination with kctd15b MO treatment at 24 hpf. HS+ indicates application of heat-shock treatment at the 12 ss. Blue arrowheads annotate proximal and distal edges of the slc12a1 expression domain. Scale bar: 35 μm. (B) Quantification of cdh17 tubule expression domain length in control and treatment groups. (C) Bar graph depicting percentage DE occupancy of the tubule. HS−, no heat-shock treatment; HS+, heat-shock treatment. (D) Whole-mount in situ hybridization of slc12a1 in wild-type siblings and trm−/− uninjected controls or trm−/− injected with kctd15a/b MO. Blue arrowheads indicate single DE cells. Scale bar: 35 μm. (E) Quantification of slc12a1 expression domain absolute length per nephron. (F) Penetrance of reduced slc12a1 expression in trm+/− incrosses, uninjected controls versus kctd15a/b MO treatment. (G) Graph depicting the number of DE cells per nephron in trm−/− uninjected controls versus trm−/−+kctd15a/b MO. n≥6 embryos quantified for each control and experimental group. *P<0.05; **P<0.01; ***P<0.001; N.S., not significant. Data are mean±s.d. Absolute lengths and DE:tubule ratios were compared using ANOVA. Penetrances were compared using Fischer's exact test. Cell counts were compared using unpaired t-tests.

Acknowledgments
This image is the copyrighted work of the attributed author or publisher, and ZFIN has permission only to display this image to its users. Additional permissions should be obtained from the applicable author or publisher of the image. Full text @ Development