IMAGE

Fig. 2

ID
ZDB-IMAGE-210316-16
Source
Figures for Chambers et al., 2020
Image
Figure Caption

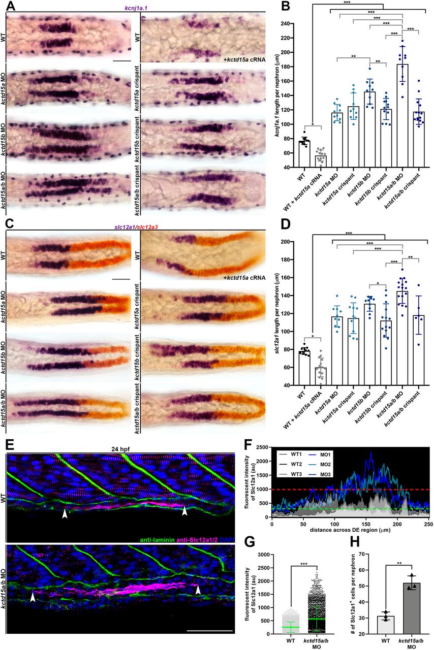
Fig. 2 kctd15a/b loss-of-function initiates expansion of DE lineage markers. (A) Whole-mount in situ hybridization of kcnj1a.1 (purple) at 24 hpf in the pronephros of wild type, wild type+kctd15a cRNA, three kctd15 MOs and three kctd15 crispants. Scale bar: 35 μm. (B) Absolute length quantification of the kcnj1a.1 expression domain. Black brackets cluster groups together for collective comparison. (C) Whole-mount in situ hybridization of slc12a1 (purple) and slc12a3 (red) at 24 hpf in the pronephros of wild type, wild type+kctd15a cRNA, three kctd15 MOs and three kctd15 crispants. Scale bar: 35 μm. (D) Absolute length quantification of slc12a1 expression domain. Black brackets cluster groups together for collective comparison. (E) Immunofluorescence of Slc12a1/2 (magenta) and laminin (green) in wild type and kctd15a/b MO at 24 hpf in pronephric cells. White arrowheads mark the limits of Slc12a1/2 pronephric expression. Scale bar: 35 μm. (F) Fluorescent intensity plot of three wild-type (grayscale) and three kctd15a/b MO (blue) individuals. Green dashed line equates to wild-type Slc12a1/2 intensity threshold (au). Red dashed line represents wild-type maximum Slc12a1/2 intensity value (au). (G) Scatterplot of Slc12a1/2 fluorescence intensity values. (H) Quantification of number of Slc12a1+ pronephric cells per nephron. n≥3 embryos quantified for each control and experimental group. *P<0.05; **P<0.01; ***P<0.001. Data are mean±s.d. Absolute lengths were compared using ANOVA. Fluorescent intensities and cell counts were analyzed using unpaired t-tests.

Acknowledgments
This image is the copyrighted work of the attributed author or publisher, and ZFIN has permission only to display this image to its users. Additional permissions should be obtained from the applicable author or publisher of the image. Full text @ Development