Image
Figure Caption

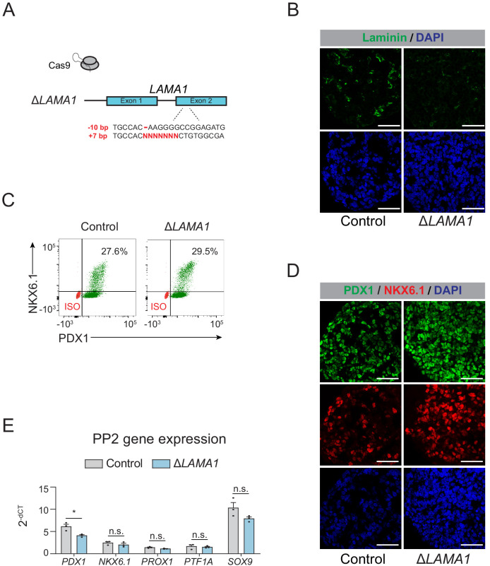
Figure 4 - figure supplement 2. Deletion of <italic>LAMA1</italic> does not affect pancreatic lineage specification.

(A) Schematic illustrating CRISPR-Cas9-mediated deletion strategy of LAMA1 to generate ∆LAMA1 hESC clonal line. (B) Immunofluorescent staining for Laminin in control and ∆LAMA1 PP2 cells (representative images, n = 2 independent slides). Scale bar, 50 μm. (C) Flow cytometry analysis for NKX6.1 and PDX1 comparing control and ∆LAMA1 PP2 cells. Isotype control (ISO) for each antibody is shown in red and target protein staining in green. Percentage of cells expressing each protein is indicated. (D) Immunofluorescent staining for NKX6.1 and PDX1 in control and ∆LAMA1 PP2 cells (representative images, n = 2 independent slides). Scale bar, 50 μm. (E) mRNA expression of pancreatic transcription factors determined by qPCR in control and ∆LAMA1 PP2 cells. Data are shown as mean ± S.E.M. (n = 3 replicates from independent differentiations. n = 3 technical replicates for each sample; p=2.19 × 10−2, 0.360, 6.25 × 10−2, 0.710, and 0.122 for comparisons of PDX1, NKX6.1, PROX1, PTF1A, and SOX9 expression in control compared to ∆LAMA1 PP2 cells, respectively; student’s t-test, two sided; n.s., not significant, *p<0.01). Each plotted point represents the average of technical replicates for each differentiation.

Acknowledgments
This image is the copyrighted work of the attributed author or publisher, and ZFIN has permission only to display this image to its users. Additional permissions should be obtained from the applicable author or publisher of the image. Full text @ Elife