IMAGE

Fig 5

ID
ZDB-IMAGE-200829-106
Source
Figures for Wilson et al., 2020
Image
Figure Caption

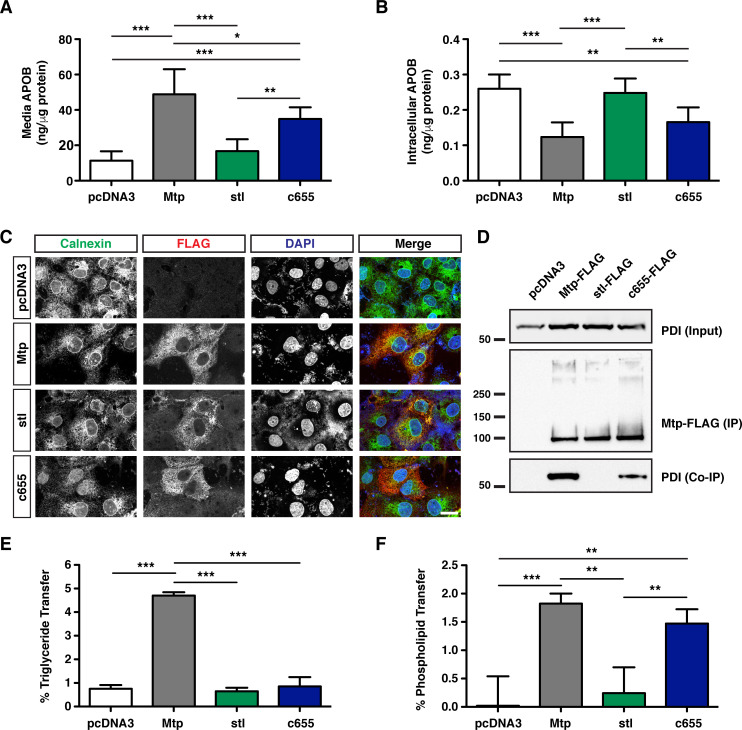
Fig 5 The <italic>c655</italic> mutation disrupts TG transfer activity, but not PL transfer activity of the zebrafish Mtp complex.

(A, B) COS-7 cells were first transfected with an expression vector for human APOB48 (5 μg), distributed equally in 6-well plates, and subsequently transfected with plasmids expressing either wild-type zebrafish mttp-FLAG, mttpstl-FLAG, mttpc655-FLAG, or empty vector (pcDNA3) (3 μg). After 72 h, APOB48 was measured via ELISA in media (A) or in the cell (B). Data are representative of 7 independent experiments (each data point is the mean of three technical replicates), mean +/- SD, One-Way ANOVA with Bonferroni post-hoc tests, * p < 0.05, ** p < 0.01, *** p < 0.001. (C) Representative immunofluorescent staining using anti-FLAG (red) and anti-Calnexin (green) antibodies in COS-7 cells expressing wild-type or mutated mttp-FLAG constructs; scale = 25 μm. The percentage of cells expressing the FLAG-tagged proteins was similar among all groups (Mtp-FLAG 37%, stl-FLAG 31%, c655-FLAG 41% transfection efficiency). (D) Zebrafish Mtp-FLAG proteins (WT, stl and c655) were immunoprecipitated from COS-7 cell lysate (400 μg) using the M2 flag antibody and immunoblots were probed for both FLAG and PDI (Representative of 2 experiments). For input, 15 μg of cell lysate was used. (E) COS-7 cells were transfected with plasmids expressing pcDNA3, wild-type zebrafish mttp-FLAG, or mutant mttp-FLAG constructs. Cells were lysed and 60 μg of protein was used to measure the % TG transfer of nitrobenzoxadiazole (NBD)-labeled triolein from donor to acceptor vesicles after 45 min; n = 3 (each n is the mean of three technical replicates from independent experiments), mean +/- SD, One-way ANOVA with Bonferroni post-hoc tests, *** p < 0.001. (F) Wild-type and mutant Mtp proteins were purified using anti-FLAG antibodies and used to measure the % transfer of NBD-labeled phosphoethanolamine triethylammonium from donor to acceptor vesicles after 180 min; n = 3 (each n is the mean of three technical replicates from independent experiments), mean +/- SD, randomized block ANOVA with Bonferroni post-hoc tests, *** p < 0.001.

Acknowledgments
This image is the copyrighted work of the attributed author or publisher, and ZFIN has permission only to display this image to its users. Additional permissions should be obtained from the applicable author or publisher of the image. Full text @ PLoS Genet.