IMAGE

Fig. 5

ID
ZDB-IMAGE-200617-4
Genes
Source
Figures for Ahmed Alfar et al., 2017
Image
Figure Caption

Fig. 5

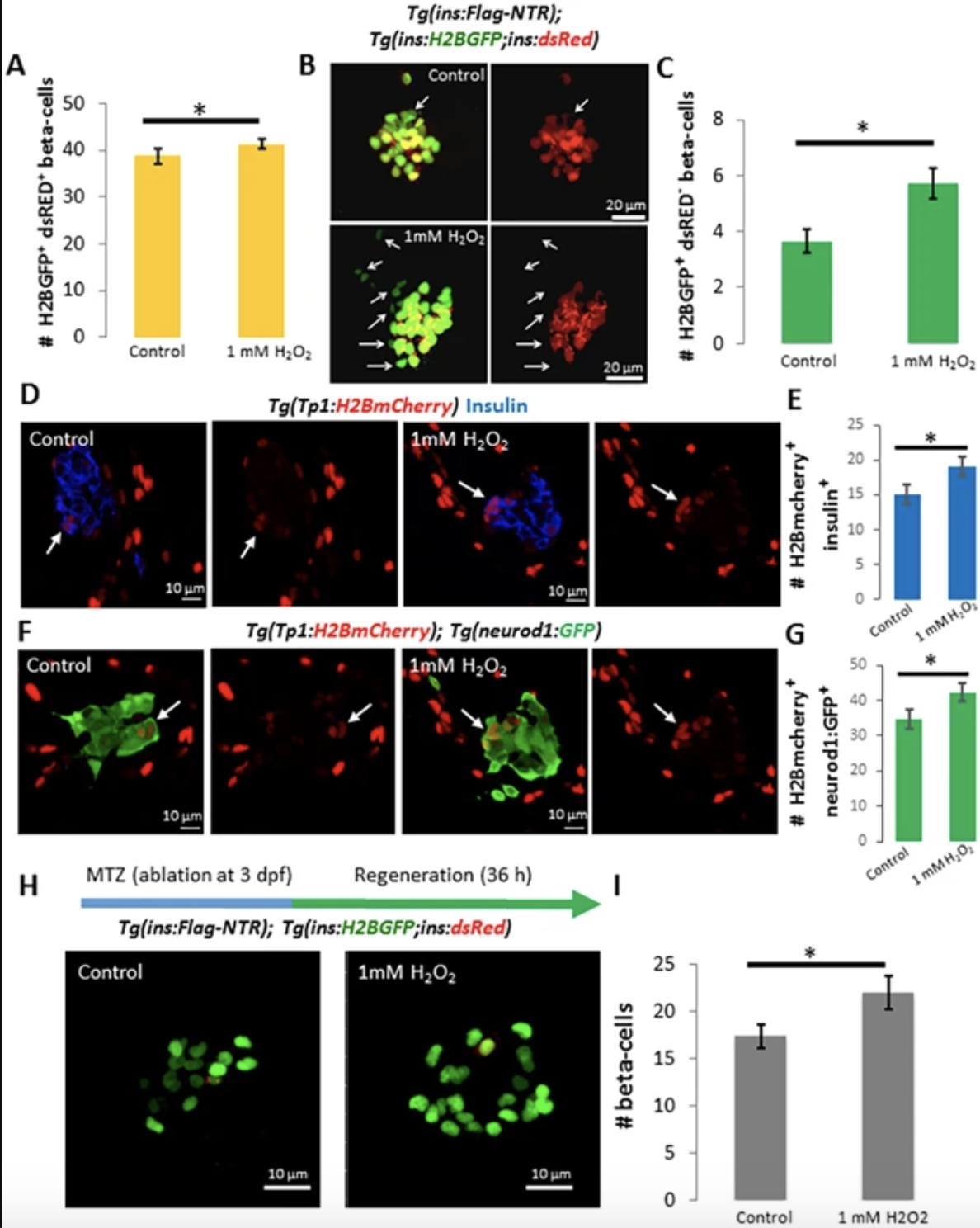
High levels of H2O2 promote new beta-cell neogenesis and regeneration. (A) Quantification of the average number of beta-cells marked with H2B-GFP in controls (n = 22) and larvae treated with 1 mM H2O2 from 3 to 4 dpf (n = 23). The larvae treated with 1 mM H2O2 exhibit an increase in the number of beta-cells compared to controls (p = 0,04). (B) Confocal projections of the principal islet of 4 dpf WT and Tg(ins:H2B-GFP; ins:dsRED) larvae treated with vehicle or 1 mM H2O2 from 3 to 4 dpf. Arrowheads point to H2B-GFP+ dsRED cells. (C) Quantification of the number of H2B-GFP+ and dsRED cells in controls and H2O2-treated larvae. Beta-cells that are H2B-GFP+ but dsRED represent recently-formed cells due to the slower maturation of dsRED compared to GFP. H2O2-treatment increased the number H2B-GFP+ and dsRED beta-cells compared to controls (p = 0,004), indicating an increase in new beta-cell formation. Error bars = SEM. (D) Confocal sections of primary islets from Tg(Tp1:H2BmCherry) larvae stained for insulin (blue). Tg(Tp1:H2BmCherry) drives expression of a fluorescent protein with long half-life (H2BmCherry) in the Notch responsive cells (NRCs) in the pancreas. Beta-cells that differentiate from NRCs can retain H2BmCherry-flurescence due to perdurance. The larvae were treated with vehicle or 1 mM H2O2 from 3 to 4 dpf. The arrows indicate Tp1:H2BmCherry+ and insulin+ cells in the periphery of the primary islets in controls and H2O2-treated larvae. See Figure S6 for higher resolution images. (E) Quantification of the average number of Tp1:H2BmCherry+ and insulin+ cells in the principal islets of controls (n = 21) and H2O2-treated larvae (n = 19), showing an increase following the H2O2-treatement (p = 0,049). (F) Confocal sections of primary islets from Tg(Tp1:H2BmCherry); Tg(neurod1-GFP) larvae. The arrows indicate Tp1:H2BmCherry+ and GFP+ cells in the periphery of the primary islets in controls and H2O2-treated larvae. See Figure S7 for higher resolution images. (G) Quantification of the average number of Tp1:H2BmCherry+ and GFP+ cells in the principal islets of controls (n = 21) and H2O2-treated larvae (n = 19), showing an increase following the H2O2-treatement (p = 0,046). (H) Confocal projections of Tg(ins:FLAG-NTR); Tg(ins:H2B-GFP;ins:dsRED) larvae. Beta-cells were ablated by incubating larvae in MTZ at 3 dpf. Subsequently, the larvae were treated with vehicle or 1 mM H2O2. (I) Quantification of the average number of beta-cells in controls (n = 24) and H2O2-treated larvae (n = 22). H2O2-treatment significantly increased the number of regenerating beta-cells (p = 0,03). Note that a majority of the regenerated beta-cells are H2B-GFP+ and dsRED. Error bars = SEM.

Figure Data
Acknowledgments
This image is the copyrighted work of the attributed author or publisher, and ZFIN has permission only to display this image to its users. Additional permissions should be obtained from the applicable author or publisher of the image. Full text @ Sci. Rep.