IMAGE

Figure 10

ID
ZDB-IMAGE-200529-11
Source
Figures for Parakh et al., 2020
Image
Figure Caption

Figure 10

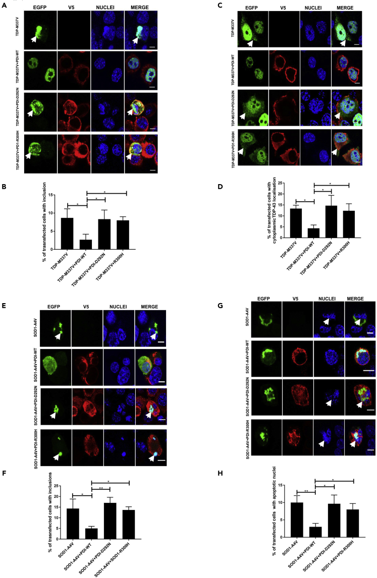
ALS-Linked PDI Mutants (D292N and R300H) Are Not Protective against Mutant TDP-43 and Mutant SOD1

(A) Cells expressing TDP-M337V with empty vector alone (row 1) or co-expressing PDI-WT, PDI-D292N or PDI-R300H (rows 2, 3, 4).

(B) Significantly fewer cells formed inclusions when PDI-WT was co-expressed with TDP-M337V (∗p < 0.05) compared with PDI-D292N and PDI-R300H (∗p < 0.05).

(C) Cells expressing EGFP-tagged TDP-M337V (row 1), or co-expressing PDI-WT, PDI-D292N or PDI-R300H (rows 2, 3, 4).

(D) Co-expression of PDI-WT (∗p < 0.05) with mutant TDP-M337V significantly reduced the proportion of cells with cytoplasmic TDP-43 expression compared with those co-expressing PDI-D292N or PDI-R300H (∗p < 0.05).

(E) Cells expressing SOD1-A4V (row 1) or co-expressing PDI-WT, PDI-D292N or PDI-R300H (rows 2, 3, 4).

(F) Significantly fewer cells with inclusions were observed when PDI-WT was co-expressed with SOD1-A4V (∗p < 0.05) compared with either PDI D292N (∗∗p < 0.01) or PDI R300H (∗p < 0.01).

(G) Neuro-2a cells expressing SOD1-A4V (row 1) or co-expressing PDI-WT, PDI-D292N or PDI-R300H (rows 2, 3, 4).

(H) Over-expression of PDI-WT (∗∗p < 0.01) with SOD1-A4V resulted in significantly fewer cells with apoptotic nuclei compared with those expressing empty vector and those co-expressing PDI-D292N or PDI-R300H (∗p < 0.05).

Scale bars: 6 μm in (A), (C), (E), and (G).

Acknowledgments
This image is the copyrighted work of the attributed author or publisher, and ZFIN has permission only to display this image to its users. Additional permissions should be obtained from the applicable author or publisher of the image. Full text @ iScience