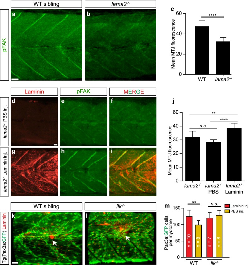
Laminin stimulation of stem cell proliferation requires downstream integrin signalling. a, b Representative images of phosphorylated-FAK expression (green) within skeletal muscle of 6 dpf lama2−/− or sibling zebrafish. Scale bar, 20 μm. c Quantification of expression levels of p-FAK at the myotendious junctions of 6 dpf lama2−/− or sibling zebrafish. Results are expressed as mean ± SD. Statistics: t‐test, two tailed; *p < 0.05, **p < 0.01, ***p < 0.001, ****p < 0.0001. d–i Representative images of p-FAK expression (green) in 6 dpf lama2−/− zebrafish treated with laminin protein (red) or PBS. Note the colocalization of both these proteins at the myotendious junctions. Scale bar, 20 μm. j Quantification of expression levels of p-FAK at the myotendious junctions of 6 dpf lama2−/− zebrafish that were either treated with exogenous laminin, PBS (orange) or untreated. Results are expressed as a mean ± SD. Statistics: one-way ANOVA, Tukey’s test; *p < 0.05, **p < 0.01, ***p < 0.001, ****p < 0.0001. k, l Representative images of Laminin treatment in the ilk−/− mutant. White arrow indicates where intramuscular injection took place. Muscle stem cells marked by TgBAC(pax3a:GFP). Scale bar, 20 μm. m Quantitative analysis shows there is no significant effect on the ilk−/− mutant when laminin treated; ilk−/− mutant zebrafish were either treated with exogenous laminin or PBS. Results are expressed as a mean ± SD. For each group, n ≥ 6. Statistics: one-way ANOVA, Tukey’s test; *p < 0.05, **p < 0.01. Scale bars, 20 μm
Acknowledgments
This image is the copyrighted work of the attributed author or publisher, and
ZFIN has permission only to display this image to its users.
Additional permissions should be obtained from the applicable author or publisher of the image.
Full text @ NPJ Regen Med
Your Input Welcome
Thank you for submitting comments. Your input has been emailed to ZFIN curators who may contact you if
additional information is required.
Oops. Something went wrong. Please try again later.