IMAGE

Figure 1

ID
ZDB-IMAGE-191230-445
Source
Figures for Fernando et al., 2019
Image
Figure Caption

Figure 1

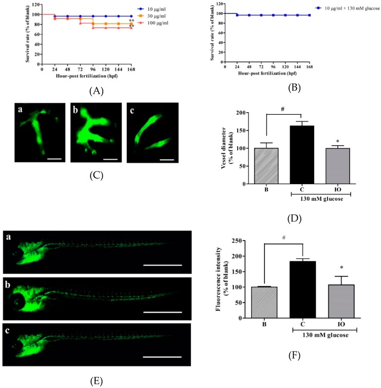
Effects of Ishige okamurae (IO) extract on zebrafish embryo. (A) Effects of IO extract on the survival rate of transgenic zebrafish (flk:EGFP) embryos. The embryos were treated with 10, 30, and 100 µg/mL of IO extract for 24, 48, 72, 96, 120, 144, and 168 h post fertilization (hpf). The treatment effects were normalized to blank (0 µg/mL IO extract). (B) The survival rate of transgenic zebrafish (flk:EGFP) embryos treated with 10 µg/mL IO extract and 130 mM glucose together. (C) Fluorescence microscopic images of the retinal vessels of transgenic zebrafish (flk:EGFP) embryos treated with IO extract. (D) The diameter of the hyaloid retinal vessel treated with IO extract. (E) Images of the whole body vessel formation in transgenic zebrafish (flk:EGFP) embryos treated with IO extract as obtained by fluorescence microscopy. (F) Quantified fluorescence intensity of the whole body treated with IO extract (a: 0 mM glucose + 0 µg/mL IO, b: 130 mM glucose + 0 µg/mL IO, and c: 130 mM glucose + 10 µg/mL IO). The effects of 130 mM glucose on vessel formation were compared with B (blank (0 mM glucose + 0 µg/mL IO extract)). The effects of Ishophloroglucin A (IPA) on high glucose-induced vessel formation were normalized to C (control (130 mM glucose + 0 µg/mL IO extract)). Scale bar (C) 20 µm, (E) 1000 µm. * p ˂ 0.05, #p ˂ 0.05.

Acknowledgments
This image is the copyrighted work of the attributed author or publisher, and ZFIN has permission only to display this image to its users. Additional permissions should be obtained from the applicable author or publisher of the image. Full text @ Int. J. Mol. Sci.