IMAGE

Fig. 3

ID
ZDB-IMAGE-191018-12
Genes
Antibodies
Source
Figures for Oikonomou et al., 2019
Image
Figure Caption

Fig. 3

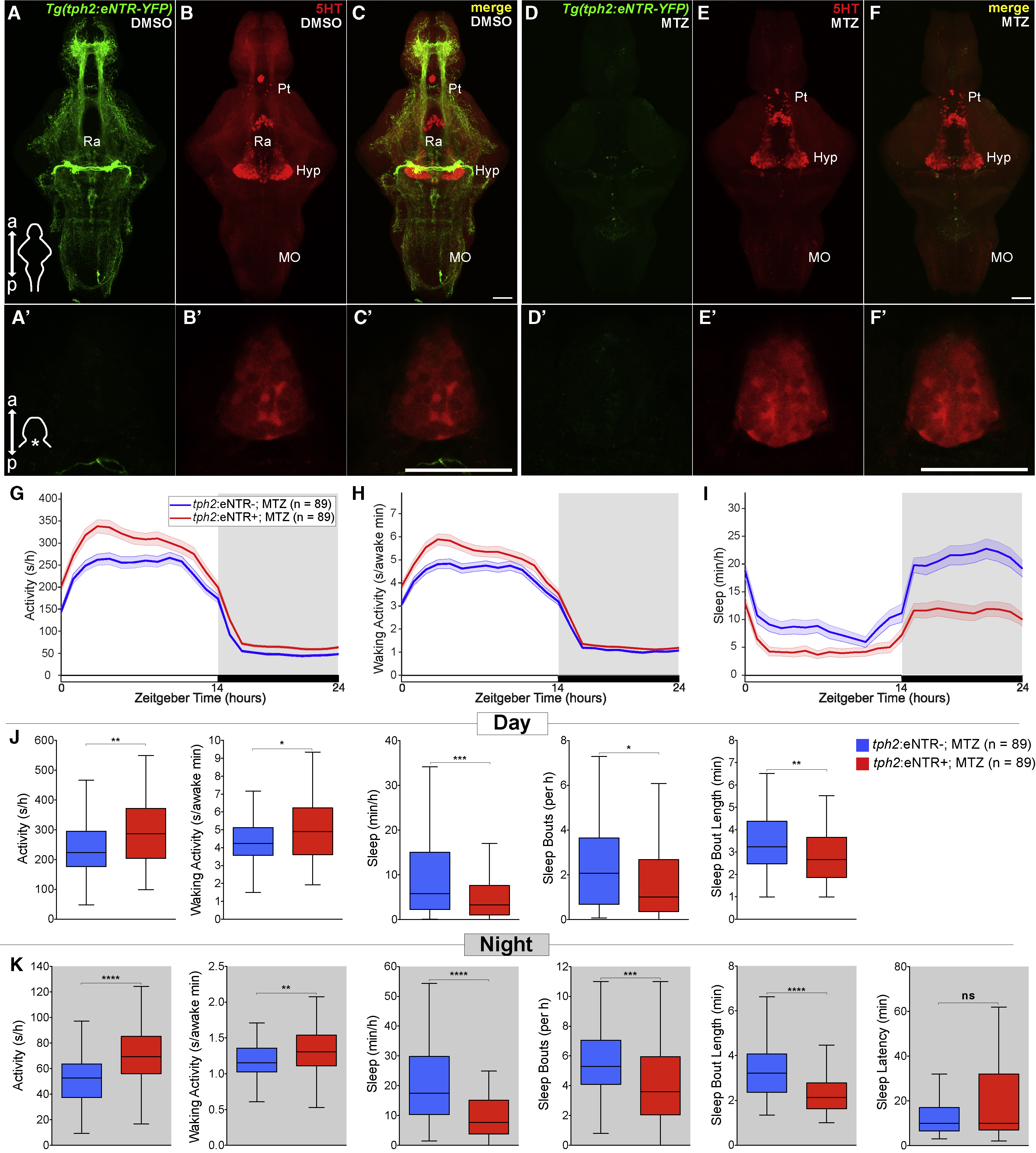
Chemogenetic Ablation of the Raphe Results in Decreased Sleep in Zebrafish

(A–F′) Maximum intensity projections of brains (A–F) and single plane images of pineal glands (A′–F′) from 5 dpf Tg(tph2:eNTR-YFP) zebrafish treated with DMSO vehicle (A–C and A′–C′) or MTZ (D–F, D′–F′), and immunostained for 5-HT and YFP. Scale bars, 50 μm. a, anterior; p, posterior; Pt, pretectal area; Hyp, hypothalamus; Ra, raphe; MO, medulla oblongata.

(G–I) Activity (G), waking activity (H), and sleep (I) for 5 dpf Tg(tph2:eNTR-YFP) (red) and non-transgenic sibling control (blue) zebrafish treated with MTZ. Line and shading represent mean ± SEM.

(J and K) Activity, waking activity, sleep, sleep bout number, sleep bout length during day (J) and night (K), and sleep latency at night (K). n, number of animals. ns p > 0.05, p < 0.05, ∗∗p < 0.01, ∗∗∗p < 0.001, ∗∗∗∗p < 0.0001, Mann-Whitney test.

Figure Data
Acknowledgments
This image is the copyrighted work of the attributed author or publisher, and ZFIN has permission only to display this image to its users. Additional permissions should be obtained from the applicable author or publisher of the image. Full text @ Neuron