Image
Figure Caption

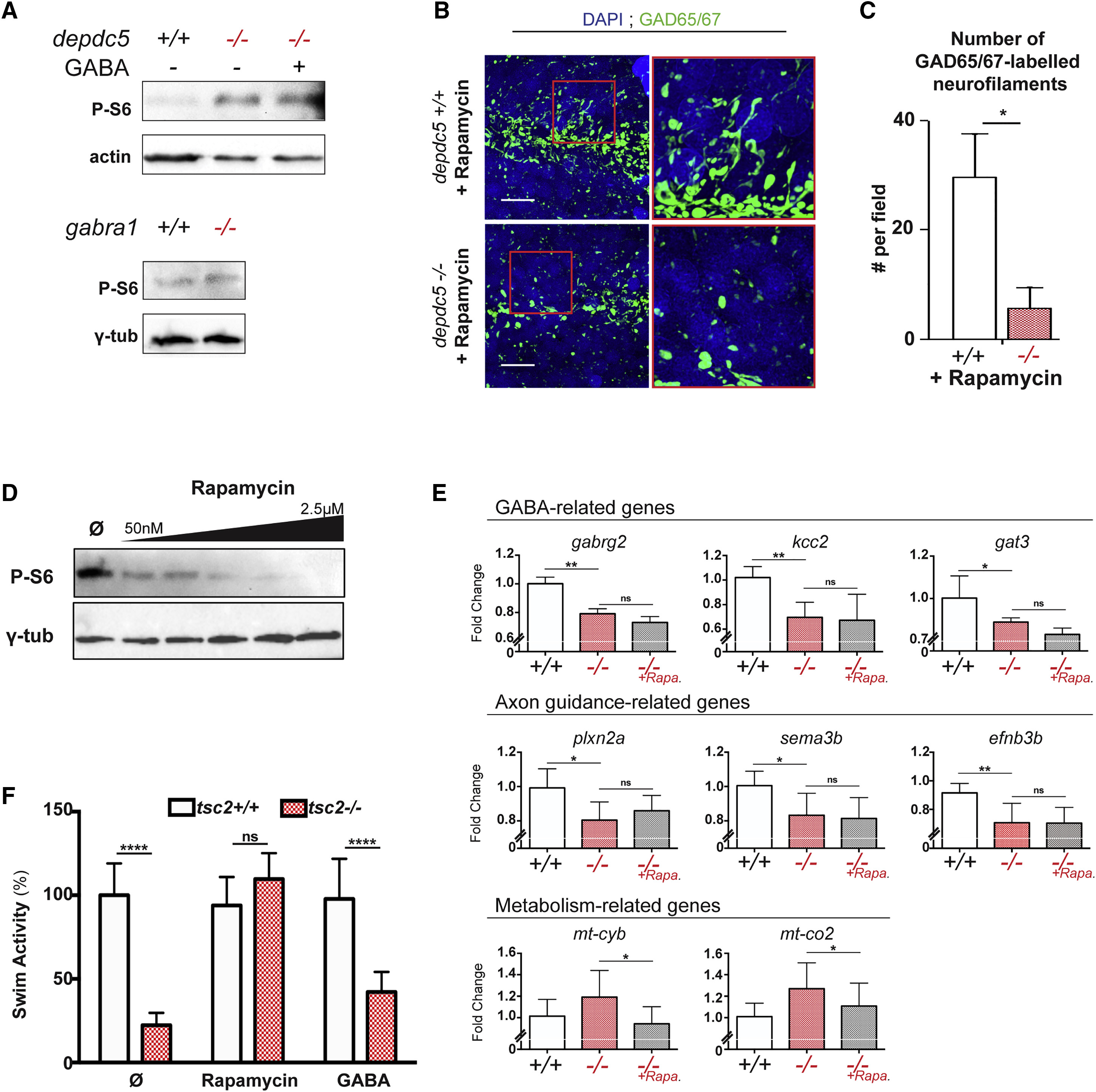
Fig. 7 Figure 7. mTOR Deregulation and GABAergic Defects Are Independent Effects of Depdc5 Knockout

(A) Western blotting of 7-dpf depdc5+/+ and depdc5−/− larval lysates shows no change in phospho-S6 levels upon GABA treatment (100 μM from 8 hpf; top). Western blotting of 7-dpf gabra1+/+ and gabra1−/− larval lysates shows no difference in mTOR signaling upon knocking out gabra1 (bottom).

(B) Images of transverse sections of 7-dpf rapamycin-treated depdc5+/+ and depdc5−/− larvae immunostained with α-GAD65/67 and counterstained with DAPI. Section level is displayed in the schematic drawing. Regions indicated in red boxes have been magnified to show the branching defects. Rapamycin treatment was begun at 8 hpf: 100 nM from day 0 to 2, 300 nM from day 3 onward; n = 3/genotype. Scale bars, 10 μm.

(C) Quantification of GAD65/67-positive neurofilaments in rapamycin-treated depdc5+/+ and −/− larval brain sections shows that rapamycin treatment does not rescue the reduced number of filaments in depdc5−/−.

(D) Western blotting of 5-dpf larval lysates upon treatment with increasing concentrations of rapamycin (50 nM, 250 nM, 500 nM, 1 μM, and 2.5 μM) from 8 hpf to estimate phospho-S6 levels shows a dose-dependent decrease. Rapamycin-containing water was changed every day.

(E) RT-qPCR-based estimation of some down- and upregulated genes involved in axon guidance, GABA synapse activity, and metabolism. ef1a expression was used for normalization; expression of depdc5+/+ was normalized to 1 (∗p < 0.05, ∗∗p < 0.01).

(F) Swimming activity of 7-dpf tsc2 larvae treated with rapamycin and GABA (day 0 onward) over 5-min light/10-min dark phases, with the activity oftsc2+/+ larvae normalized to 100%, shows that rapamycin, but not GABA, can rescue the hypoactivity (Student’s t test, ∗∗∗∗p < 0.0001).

Figure Data
Acknowledgments
This image is the copyrighted work of the attributed author or publisher, and ZFIN has permission only to display this image to its users. Additional permissions should be obtained from the applicable author or publisher of the image. Full text @ Curr. Biol.