IMAGE

Fig. S5

ID
ZDB-IMAGE-180822-13
Source
Figures for Guo et al., 2018
Image
Figure Caption

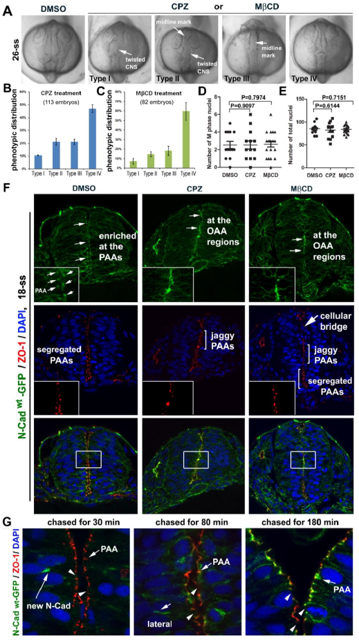
Fig. S5

Endocytosis is required for OAA dissolution

A-C. Endocytosis inhibitors CPZ and MCD blocked lumen formation and caused the neural tissue to twist to various degrees, as classified into Type I – IV categories. The cause of the phenotypic variations is unclear, but we speculate that embryos responded to the drugs differently due to variations in their genetic background, despite the fact that they were all TU fish. Histograms represent the frequency distribution of the four categories (from three experiments of a total of 113 embryos treated with PCZ, 82 embryos treated with MCD, and 50 control embryos treated with DMSO; means ± SEM). D. The average numbers of dividing nuclei per section (by counting M-phase nuclei revealed by DAPI staining) did not vary among embryos treated with DMSO (12 embryos), CPZ (13 embryos), and MβCD (20 embryos). E. The average total numbers of nuclei per section did not vary among embryos treated with DMSO (12 embryos), CPZ (13 embryos), and MβCD (20 embryos). F. The effects of endocytosis inhibitors CPZ and MβCD (from 11-ss to 18-ss) on the apical adhesions in Tg(HSP70:N-Cadwt-GFP)pt137 embryos at 18-ss. Note that the inhibition of endocytosis resulted in jaggy midline alignment of ZO-1 and N-Cad-GFP, which were sometimes disrupted by cellular bridges; however, in DMSO controls, the PAAs segregated into two parallel planes flanking the midline, where the OAAs dissolved. Insets, magnifications of the boxed regions in the top and middle panels; the boxed regions in the bottom panels were presented at higher magnifications in Figure 5A. G. The images show the tissue regions from which local apical areas were magnified and presented in Figure 5G, which illustrates the fate of N-Cadwt-GFP that was briefly induced at 18-ss. Again, note that N-Cadwt-GFP first concentrated in some intracellular regions (30 min), then localized to the lateral membrane (80 min), and finally enriched at the PAAs (arrows; 180 min); however, at no time did N-Cadwt-GFP localize to the OAA regions (arrowheads).

Acknowledgments
This image is the copyrighted work of the attributed author or publisher, and ZFIN has permission only to display this image to its users. Additional permissions should be obtained from the applicable author or publisher of the image. Full text @ iScience