IMAGE

Fig. S3

ID
ZDB-IMAGE-180620-73
Source
Figures for Murphy et al., 2018
Image
Figure Caption

Fig. S3

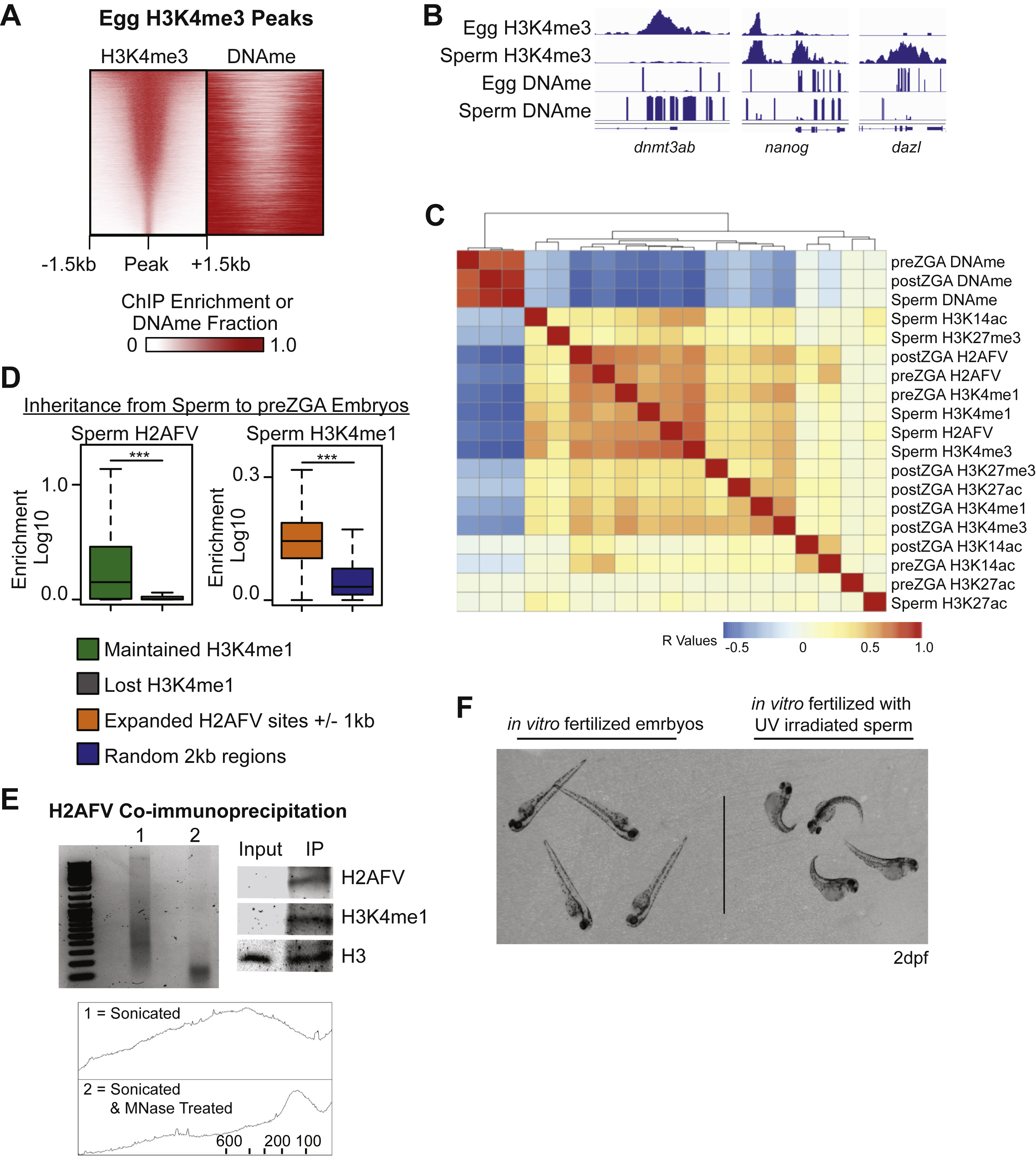
H2AFV and H3K4me1 Mark DNA Hypomethylated Regions in Zebrafish Cleavage Embryos, Related to Figure 3

(A) Heatmaps of H3K4me3 and DNA methylation at egg H3K4me3 peaks, indicating the two epigenetic marks rarely coincide. Zebrafish H3K4me3 egg data from Zhang et al., 2016.

(B) Browser snapshots of enrichment for H3K4me3 and DNA methylation in sperm and eggs. H3K4me3 marks many promoters, but is absent from the promoters of transcription factor genes in eggs which also have moderate to high DNA methylation in eggs. Normalized read depth for ChIP-Seq data and DNA methylation fraction (0-1).

(C) Clustering of pairwise Pearson correlation R values for all epigenetic features assayed in sperm, and in pre- and post-ZGA embryo samples. H2AFV and H3K4me1 are most strongly correlated with one another and anti-correlated with DNAme.

(D) Maintenance of epigenetic marks during transition from sperm to preZGA embryos occurs at regions marked by H2AFV and flanked by H3K4me1 domains. Left – enrichment of H2AFV was measured at sites where H3K4me1 is lost compared to where it is maintained from sperm to embryos. Right – H3K4me1 is enriched where H2AFV expands in preZGA embryos as compared to control loci. H2AFV flanking regions were defined as peaks ± 1kb. t tests: ∗∗∗ = p < 0.001.

(E) H3K4me1 co-immunoprecipitates with H2AFV in preZGA embryos. Left - the DNA fragment size distribution for chromatin from preZGA embryos indicated that primarily mononucleosomes were used. Both an agarose gel image and the quantification of fragment size distribution (x axis = bp, and y axis = frequency) by ImageJ (bottom) are displayed. Top Right - western blot for H2AFV and H3K4me1 with H3 as a loading control.

(F) Gynogenetic embryos at 2 days post fertilization (dpf) compared to control embryos, which were generated in parallel using non-irradiated sperm. 100% of embryos at 2dpf displayed the expected phenotype (n > 30).

Acknowledgments
This image is the copyrighted work of the attributed author or publisher, and ZFIN has permission only to display this image to its users. Additional permissions should be obtained from the applicable author or publisher of the image.

Reprinted from Cell, 172(5), Murphy, P.J., Wu, S.F., James, C.R., Wike, C.L., Cairns, B.R., Placeholder Nucleosomes Underlie Germline-to-Embryo DNA Methylation Reprogramming, 993-1006.e13, Copyright (2018) with permission from Elsevier. Full text @ Cell