IMAGE

Fig. 7

ID
ZDB-IMAGE-180510-6
Source
Figures for Hale et al., 2017
Image
Figure Caption

Fig. 7

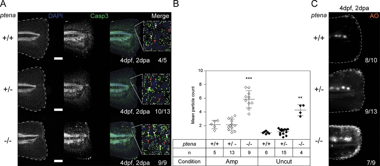
Enhanced apoptosis in the caudal fin‐folds of Pten deficient embryos by 4 dpf. (A) Embryos from a ptena+/−ptenb−/− in‐cross were amputated at 2 dpf, fixed at 2 dpa and subjected to whole‐mount immunohistochemistry using an antibody specific for activated caspase‐3 (green). Embryos were counterstained with DAPI (blue). Representative images of amputated embryo caudal fin‐folds are shown, and the number of embryos showing similar patterns/total is indicated. Scale bar: 100 μm. Zoomed images of each caudal fin‐fold are shown. White arrowheads indicate cells; red arrowheads indicate background staining. (B) Caspase‐3 immunofluorescence was quantified by mean particle count of the caudal fin‐fold, following thresholding and size restriction to reduce background signal. Means within amputated or uncut groups were compared to ptena+/+ptenb−/− embryos. Significance: **< 0.01; ***< 0.001; error bars represent standard deviation. (C) Embryos from a ptena+/−ptenb−/− in‐cross were amputated and allowed to regenerate. Live embryos were stained with acridine orange (AO), for 30 min at 2 dpa (i.e., 4 dpf, 2 dpa). Representative images of embryo caudal fins are shown. AO staining at 3 dpf and of equivalent uncut controls at 4 dpf is shown in Fig. S7

Acknowledgments
This image is the copyrighted work of the attributed author or publisher, and ZFIN has permission only to display this image to its users. Additional permissions should be obtained from the applicable author or publisher of the image. Full text @ Regeneration (Oxf)