IMAGE

Fig. 4

ID
ZDB-IMAGE-180403-21
Source
Figures for Roh-Johnson et al., 2017
Image
Figure Caption

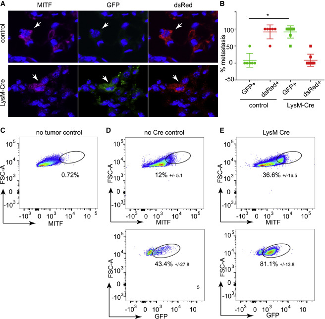
Fig. 4 Macrophage-Dependent Cytoplasmic Transfer Correlates with Melanoma Metastasis in Mammalian Models (A) Representative images of immunostained lung sections from control (top) and LysM Cre (bottom) mice injected with B16F10 expressing the LoxP cassette. Cells positive for MITF (melanoma cell marker) were scored as either GFP+ or dsRed+. Arrows indicate tumor cells. (B) Quantification of the ratio of metastasized tumor cells that were GFP+ or dsRed+. Each data point comprises an 8 μm section of lung tissue in control (three mice) and LysM Cre (three mice). Error bars are mean ± SD. Non-parametric unpaired t test, p = 0.001. Asterisk indicates p < 0.05. (C–E) Representative flow cytometry plots depicting metastasized MITF+ tumor cells (top panels) that are also GFP+ (bottom panels) in the lung of non-tumor-bearing mouse control (C), control non-Cre mice (D), and LysM Cre mice (E). Gating frequencies indicate average MITF+ percentage (top panels) and average GFP+ percentage of MITF+ cells (bottom panels) in control non-Cre mice (n = 2) and LysM Cre mice (n = 4) with the 95% confidence interval.

Acknowledgments
This image is the copyrighted work of the attributed author or publisher, and ZFIN has permission only to display this image to its users. Additional permissions should be obtained from the applicable author or publisher of the image.

Reprinted from Developmental Cell, 43, Roh-Johnson, M., Shah, A.N., Stonick, J.A., Poudel, K.R., Kargl, J., Yang, G.H., di Martino, J., Hernandez, R.E., Gast, C.E., Zarour, L.R., Antoku, S., Houghton, A.M., Bravo-Cordero, J.J., Wong, M.H., Condeelis, J., Moens, C.B., Macrophage-Dependent Cytoplasmic Transfer during Melanoma Invasion In Vivo, 549-562.e6, Copyright (2017) with permission from Elsevier. Full text @ Dev. Cell