IMAGE

Fig. 3

ID
ZDB-IMAGE-180323-13
Genes
Source
Figures for Herbert et al., 2017
Image
Figure Caption

Fig. 3

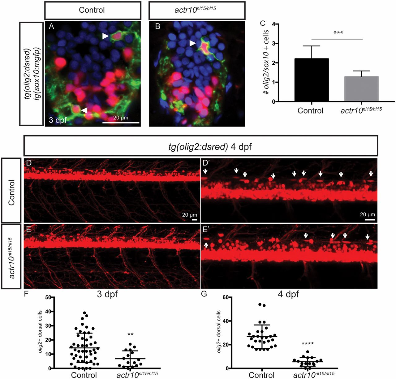
actr10nl15/nl15 mutants have fewer OPCs. (A and B) Double transgenic tg(sox10:mgfp);tg(olig2:dsred) larvae were used to identify OPCs in spinal cord cross-sections at 3 dpf. Arrowheads mark OPCs, which are labeled by cytoplasmic DsRed and membrane-tagged GFP. (C) Mutants (n = 7) have significantly fewer OPCs in the spinal cord compared with sibling controls (n = 16; ***P < 0.0002). (DG) The tg(olig2:dsred) line was used to count the number of olig2-labeled elongated cells in control animals (D and D′, arrows) compared with actr10nl15/nl15 mutants (E and E′, arrows) at 3 dpf and at 4 dpf (pictured). (F) Quantification revealed a significant difference between the number of olig2-labeled dorsal cells in controls (n = 48) compared with actr10nl15/nl15 mutants (n = 16; **P < 0.007) at 3 dpf. (G) Similarly, there was also a significant difference between controls (n = 28) and actr10nl15/nl15 mutants (n = 16; ****P < 0.0001) at 4 dpf. Unpaired t tests with Welch’s correction were used for statistical analysis.

Figure Data
Acknowledgments
This image is the copyrighted work of the attributed author or publisher, and ZFIN has permission only to display this image to its users. Additional permissions should be obtained from the applicable author or publisher of the image. Full text @ Proc. Natl. Acad. Sci. USA