IMAGE

Fig. S7

ID
ZDB-IMAGE-170104-19
Source
Figures for Jiménez-Amilburu et al., 2016
Image
Figure Caption

Fig. S7

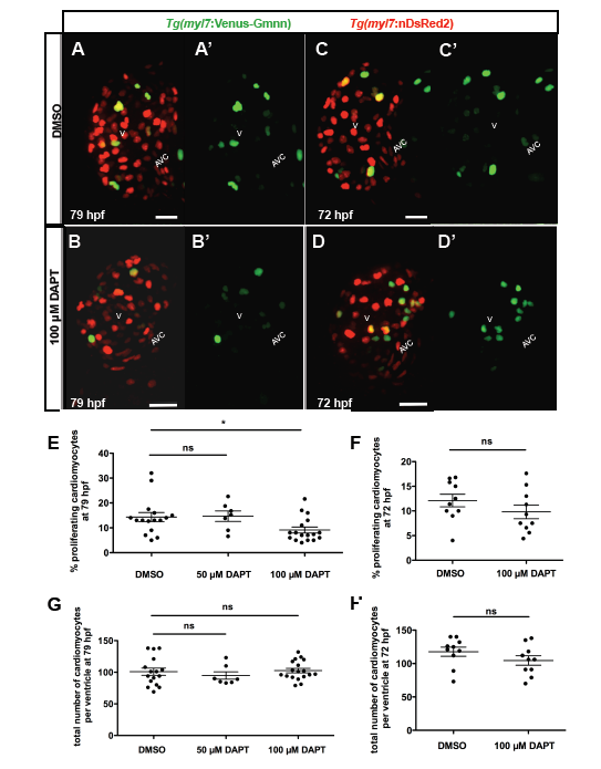
DAPT treatment does not affect cardiomyocyte proliferation during trabeculation

(A-D') 3D spinning disk images at mid-sagittal plane of 79 (A-B') and 72 (C-D') hpf Tg(myl7:nDsRed2);Tg(myl7:mVenus-gmnn) zebrafish hearts. DMSO-treated larvae showing myl7:mVenus-gmnn positive cardiomyocytes at 79 (A-A') and 72 (C-C') hpf. Embryos treated with 100 μM DAPT starting at 48 and imaged at 79 (BB') hpf or starting at 60 and imaged at 72 (D-D') hpf showing myl7:mVenus-gmnn positive cardiomyocytes. (E, F) Graphs showing the percentage of proliferating cardiomyocytes after treating with 50 or 100 μM DAPT at 48 (E) or 100 μM DAPT at 60 (F) hpf. Each dot represents one heart. (G, H) Graphs showing the total number of cardiomyocytes per ventricle after treating with 50 or 100 μM DAPT at 48 (G) or 100 μM DAPT at 60 (H) hpf. Each dot represents one heart. V, ventricle; AVC, atrioventricular canal. Scale bars, 20 μm.

Acknowledgments
This image is the copyrighted work of the attributed author or publisher, and ZFIN has permission only to display this image to its users. Additional permissions should be obtained from the applicable author or publisher of the image. Full text @ Cell Rep.