IMAGE

Fig. S5

ID
ZDB-IMAGE-161129-16
Source
Figures for Marro et al., 2016
Image
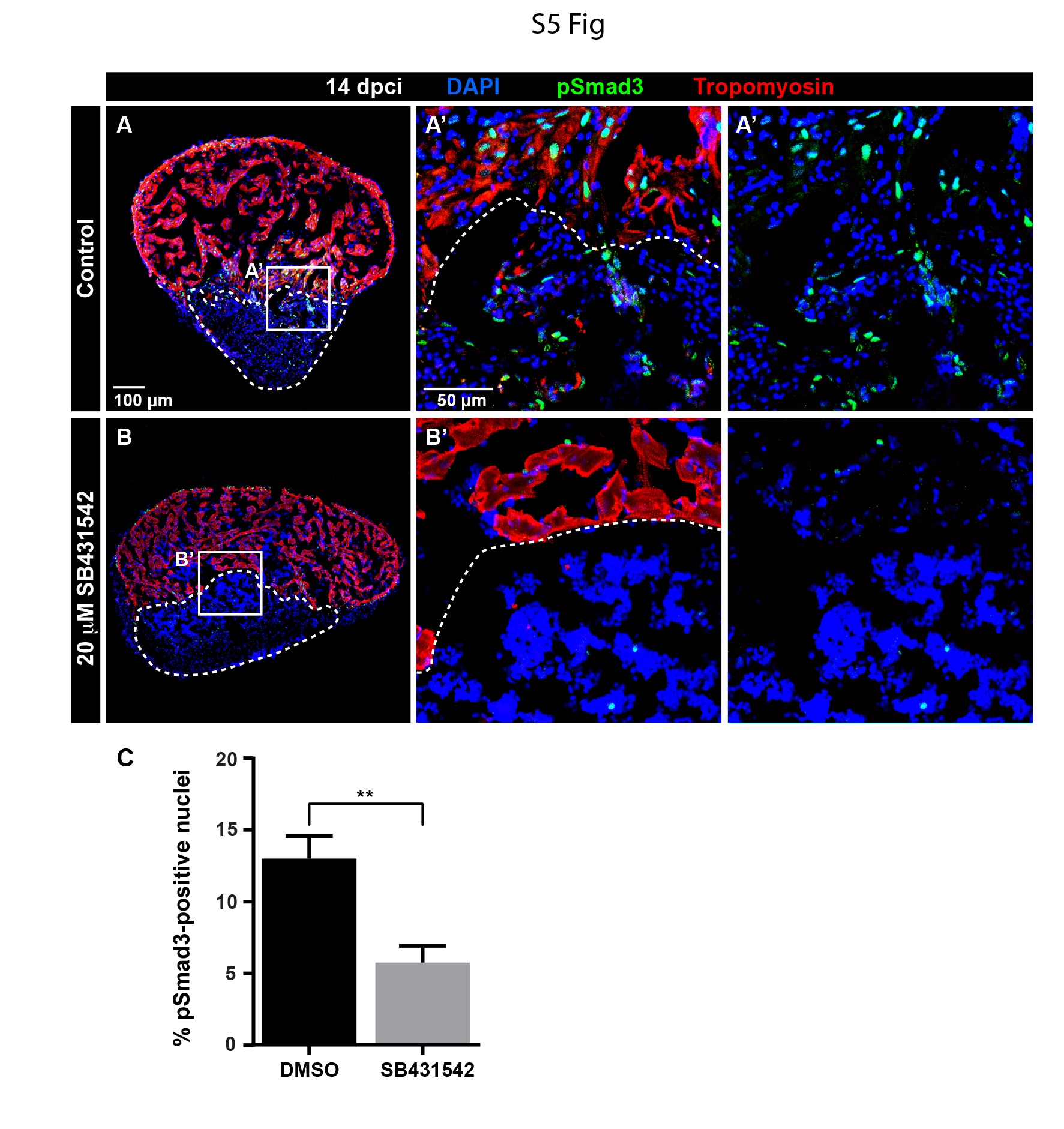
Figure Caption

Fig. S5

Treatment with 20 µm SB431542 reduces the activity of the TGFβ signaling pathway in injured hearts.

(A, B) Immunofluorescence imaging of the control cryoinjured hearts detects the presence of pSmad3-positive cells within the peri-injured mycocardium (Tropomyosin-positive area, red) and fibrotic tissue (encircled by a dashed line). Exposure to the inhibitor of TGFβ signaling (SB431542) markedly reduces the number of pSmad3 immunoreactivity. (C) Quantification of the pSmad3-positive cells shown as the percentage of DAPI-labeled nuclei. N = 6. ** P = 0.002.

Acknowledgments
This image is the copyrighted work of the attributed author or publisher, and ZFIN has permission only to display this image to its users. Additional permissions should be obtained from the applicable author or publisher of the image. Full text @ PLoS One