IMAGE

Fig. 5

ID
ZDB-IMAGE-161018-5
Genes
Source
Figures for Lu et al., 2016
Image
Figure Caption

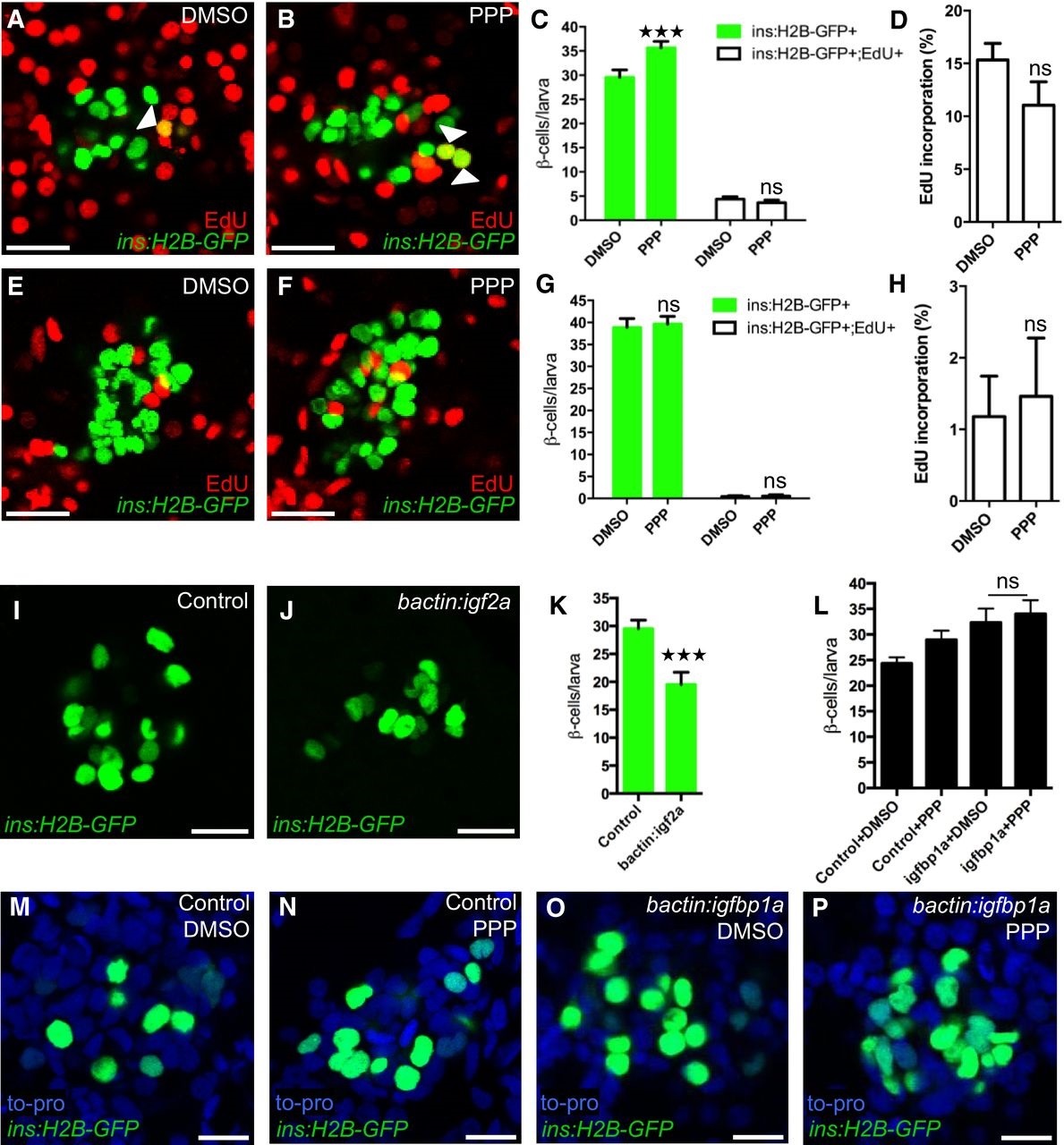
Fig. 5

Inhibition of the Igf pathway mimics Igfbp1a′s stimulatory effect on βcell regeneration

A-H. PPP, an IGF1R inhibitor, promotes βcell regeneration. Tg(ins:H2BGFP);Tg(ins:FlagNTR) larvae were treated with MTZ from 3 to 4 dpf to ablate the β cells and then treated with EdU and DMSO or with EdU and PPP during regeneration from 4 to 6 dpf. Representative confocal images (A, B) at 6 dpf of DMSO and PPPtreated larvae displaying β cells in green and the β cells that had incorporated EdU as yellow overlap (arrowheads). (C) Quantification of the total number of β cells (green bars) at 6 dpf, and β cells that had incorporated EdU (white bars) from 4 to 6 dpf during βcell regeneration. ***= 0.0003, = 0.8607, respectively. (D) Rate of βcell proliferation displayed as the percentage of β cells that incorporated EdU. = 0.1194. = 18 larvae for the DMSOtreated group, = 17 larvae for the PPPtreated group. (E-H) To examine whether PPP affected βcell proliferation during regular development, Tg(ins:H2BGFP) larvae were treated with EdU and DMSO or PPP from 4 to 6 dpf. Representative confocal images (E, F) of 6 dpf DMSO and PPPtreated larvae displaying β cells in green and the β cells that had incorporated EdU as yellow overlap. Scale bars: 20 µm. (G) Quantification of the total number of β cells (green bars) and β cells that had incorporated EdU (white bars) per larva from 4 to 6 dpf. = 0.9098 and 0.9976, respectively. (H) Rate of βcell proliferation displayed as the percentage of β cells that incorporated EdU. = 0.7822. = 16 larvae for DMSOtreated group, 18 larvae for PPPtreated group.

I-K. Activation of the Igf pathway reduces βcell regeneration. Control and bactin:igf2aoverexpressing Tg(ins:H2BGFP);Tg(ins:FlagNTR) larvae were treated with MTZ from 3 to 4 dpf to ablate β cells and subsequently let to regenerate from 4 to 6 dpf. Representative confocal images (I, J) of 6 dpf control and bactin:igf2aoverexpressing larva displaying β cells in green. Scale bars: 15 µm. (K) Quantification of the total number of β cells per larva at 6 dpf following βcell regeneration from 4 to 6 dpf. ***< 0.0001. = 28 larvae for control, = 15 larvae for bactin:igf2a.

L-P. No synergistic effect was observed for igfbp1a and PPP. Control and bactin:igfbp1aoverexpressing Tg(ins:H2BGFP);Tg(ins:FlagNTR) larvae were treated with MTZ from 3 to 4 dpf to ablate β cells and subsequently treated with DMSO or PPP during regeneration from 4 to 6 dpf. (L) Quantification of the total number of β cells per larva. > 10 (= 23, 20, 14, 13). = 0.9546. Representative confocal images (M-P) of 6 dpf control or bactin:igfbp1a overexpressing larvae treated with either DMSO or PPP, displaying β cells after 2 days regeneration. Scale bars: 10 µm.

Figure Data
Acknowledgments
This image is the copyrighted work of the attributed author or publisher, and ZFIN has permission only to display this image to its users. Additional permissions should be obtained from the applicable author or publisher of the image. Full text @ EMBO J.