IMAGE

Fig. S7

ID
ZDB-IMAGE-160830-20
Source
Figures for Antinucci et al., 2016
Image
Figure Caption

Fig. S7

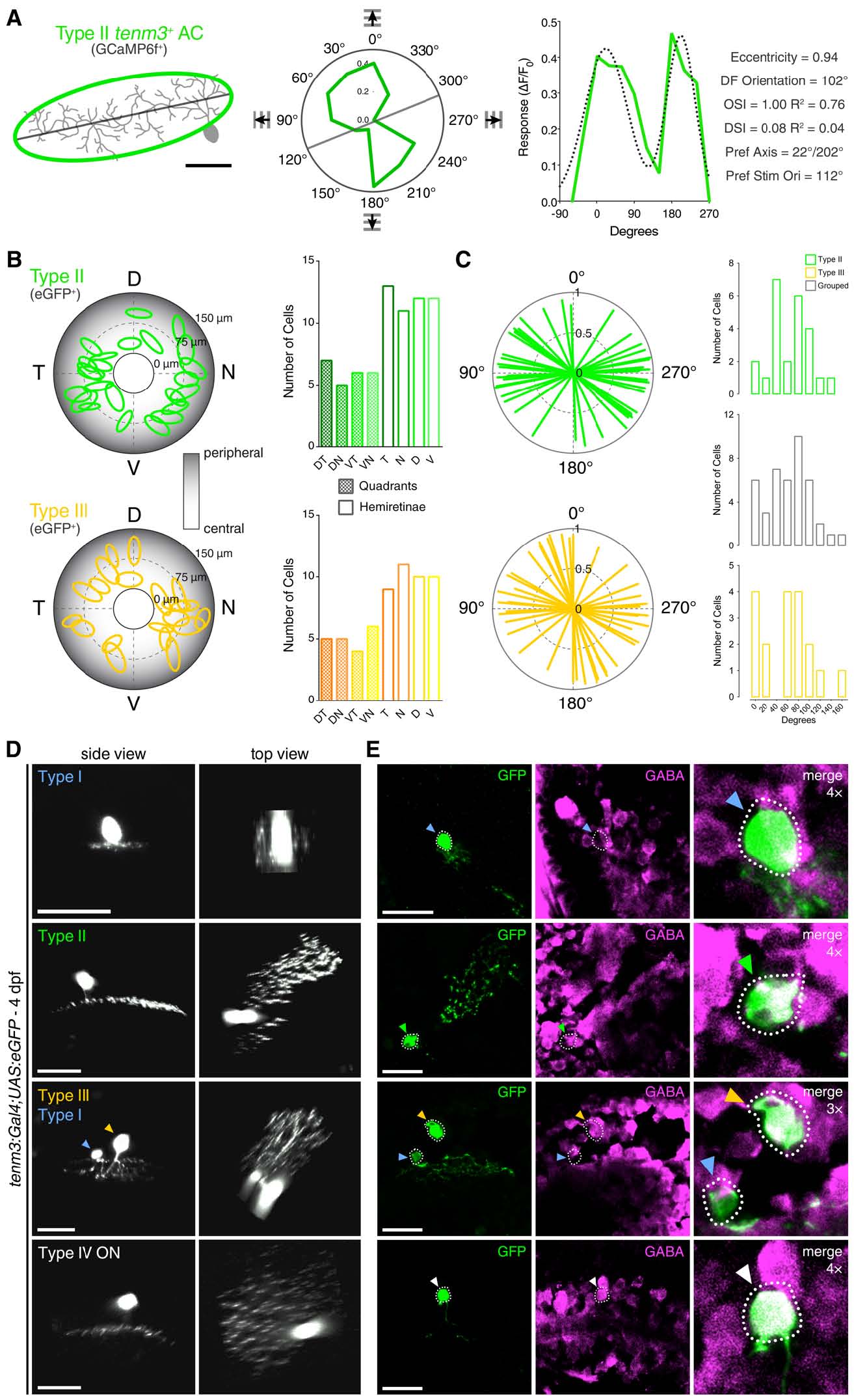
Functional Imaging, Dendritic Field Orientation and Neurotransmitter Identity of Single Tenm3+ ACs, Related to Figure 6. (A) Summary of morphological and functional analyses of single GCaMP6f-labelled tenm3+ ACs in 4-dpf UAS:GCaMP6f-injected Tg(tenm3:Gal4) larvae. An example of a type II tenm3+ AC that showed stimulus-locked responses and high orientation selectivity is displayed. Left: morphological reconstruction of the cell (grey, top view) with corresponding fitted ellipse profile (green) and dendritic field (DF) orientation (black line). Scale bar is 20 µm. Middle: Polar plot representing the tuning profile of the cell (green, obtained by calculating the integral response to each stimulus) in response to gratings moving in different directions. Grey line indicates preferred stimulus orientation (Pref Stim Ori). Radial axis scale shows ΔF/F0 of integral calcium responses. Right: Tuning profile (green) with fitted sum of two Gaussians (dotted black line). Measurements of morphological and functional characteristics of the example cell are reported on the right. R2, goodness of fit of the sum of two Gaussians distribution. (B) Retinal location mapping of individual eGFP-CAAX-labelled type II (green, top) and type III (yellow, bottom) tenm3+ ACs in 4-dpf UAS:eGFP-CAAX-injected Tg(tenm3:Gal4) larvae (n = 24 and 20 cells in 39 larvae, respectively). Frequencies of type II and III tenm3+ ACs in number of cells per retinal quadrant or hemiretina are reported on the right. D, dorsal; V, ventral; N, nasal; T, temporal. (C) Grouped data summarising dendritic field orientation and elongation (quantified by the eccentricity of dendritic fields; radial axis) of individual eGFP-CAAX-labelled type II (green, top) and type III (yellow, bottom) tenm3+ ACs (n = 24 and 20 cells in 39 larvae, respectively). Radial axis scale of the polar plots shows the eccentricity of dendritic fields. Frequencies of type II and III tenm3+ ACs in number of cells per orientation (20° bin width; 0°-180° orientation space) are reported on the right. (D) Mosaically labelled tenm3+ ACs expressing eGFP in 4-dpf UAS:eGFP-injected Tg(tenm3:Gal4) larvae. Both side views (left) and top views (right) are shown. Scale bars are 20 µm. (E) Immunostaining showing the expression of γ-aminobutyric acid (GABA; magenta) in the identified eGFP-expressing tenm3+ ACs (green) reported in (D). Arrowheads are colour-coded according to the tenm3+ AC type each cell is classified into. Note that both type II (green arrowheads) and type III (yellow arrowheads) tenm3+ ACs express the neurotransmitter GABA. Interestingly, type I tenm3+ ACs (cyan arrowheads) do not appear to express GABA. Note that the merged images (right) have been enlarged by the reported magnification factors to help visualisation. Scale bars are 20 µm.

Acknowledgments
This image is the copyrighted work of the attributed author or publisher, and ZFIN has permission only to display this image to its users. Additional permissions should be obtained from the applicable author or publisher of the image. Full text @ Curr. Biol.