IMAGE

Fig. 6

ID
ZDB-IMAGE-150923-25
Genes
Source
Figures for Esain et al., 2015
Image
Figure Caption

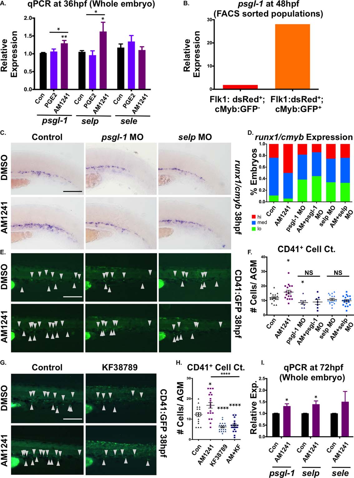
Fig. 6

P-selectin mediates the effect of CNR2-stimulation in the caudal hematopoietic tissue (CHT).

(A): qPCR analysis revealed expression of p-selectin (selp) and its ligand (psgl-1) were significantly upregulated by AM1241- but not PGE2-exposure (30–36 hpf) (psgl-1: dmPGE2, 1.06-fold; AM1241, 1.29-fold; selp: dmPGE2, 0.96-fold; AM1241, 1.62-fold; sele: dmPGE2, 1.34-fold; AM1241, 1.10-fold; *, p d .05; **, p d .01, two-tailed t test, n e 7).

(B): qPCR analysis using FACS-sorted populations from flk1:dsRed;cmyb:GFP embryos at 48 hpf showed that psgl-1 is expressed at a higher level in HSCs (Flk1:dsRed+;cMyb:GFP+: 28.1 a.u.) than in the vasculature (Flk1:dsRed+; cMyb:GFP: 1.86 a.u.) (normalized to 18s).

(C): Knockdown of psgl-1 and selp by MO injection reduced runx1;cmyb expression in the CHT and inhibited the effect of AM1241 (30–38 hpf) on hematopoietic stem and progenitor cell production (n e 60 per condition).

(D): Qualitative phenotypic distribution of embryos from panel (C), scored with low, medium, or high runx1;cmyb expression in the CHT at 38 hpf.

(E): In vivo imaging of cd41:egfp embryos showed that P-selectin knockdown decreased the number of CD41:GFP+ HSCs in the CHT (arrowheads) at 38 hpf and prevented AM1241-stimulated expansion (n e 7 per condition).

(F): Absolute counts of CD41:GFP+ cells confirmed P-selectin activity was required for increased hematopoietic stem cell (HSCs) numbers in the CHT mediated by AM1241 (control/DMSO: 11.9 ± 0.7, psgl-1 MO/DMSO: 8.6 ± 1.1, selp MO/DMSO: 9.9 ± 0.7 control/AM1241: 15.8 ± 1.2, psgl-1 MO/AM1241: 9.0 ± 1.7, selp MO/AM1241: 10.7 ± 0.8; *, p d .05, two-tailed t test).

(G): Exposure (30–38 hpf) to a selective inhibitor of P-selectin-mediated cell adhesion (KF38789, 0.5 µM) confirmed the requirement of P-selectin activity for normal and AM1241-enhanced CD41:GFP+ HSC numbers in the CHT (n e 18).

(H): Absolute counts of CD41:GFP+ HSCs in the CHT after exposure to KF38789 and/or AM1241 (DMSO: 12.2 ± 1.0, AM1241: 16.8 ± 1.4, KF38789: 6.2 ± 0.5, AM1241+KF38789: 6.9 ± 0.7; *, p d .05; ****, p d .0001, two-tailed t test).

(I): qPCR analysis showed that expression of selp and psgl-1 was significantly upregulated during HSC expansion and secondary niche colonization (30–72 hpf) (psgl-1: 1.31-fold; selp: 1.40-fold; sele: 1.51-fold; *, p d .05, two-tailed t test, n = 4 replicates). Scale bars (C, E, G) = 100 µm. Abbreviations: DMSO, Dimethyl Sulfoxide; FACS, fluorescence-activated cell sorting; MO, morpholino; PGE2, prostaglandin E2; psgl-1, p-selectin glycoprotein ligand-1; qPCR, quantitative polymerase chain reaction; selp, p-selectin; sele, e-selectin.

Figure Data
Acknowledgments
This image is the copyrighted work of the attributed author or publisher, and ZFIN has permission only to display this image to its users. Additional permissions should be obtained from the applicable author or publisher of the image. Full text @ Stem Cells