IMAGE

Fig. 7

ID
ZDB-IMAGE-140617-9
Source
Figures for Kaslin et al., 2013
Image
Figure Caption

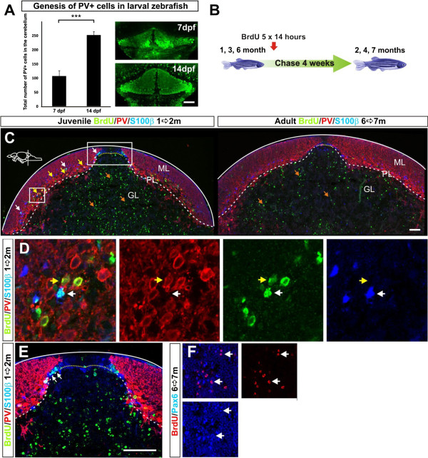
Fig. 7 Generation of cerebellar cell types over time. (A) Quantification of parvalbumin immunopositive cells in the cerebellum of 7- and 14-day-old juvenile zebrafish shows a significant increase of PV+ cells in the cerebellum between 7- and 14-day-old zebrafish (P = 0.0003, n = 4). The pictures show a top view of the cerebellum and PV + cells; (B) An overview of the BrdU pulse chase experiments. To maximize the labeling of dividing cells the zebrafish were given five consecutive 14 hour pulses of BrdU. The fish were euthanized four weeks after the last BrdU pulse; (C) Confocal maximum projections of juvenile and adult cerebellar cross sections showing a notable production of cells in the juvenile and adult zebrafish cerebellum. PV+ Purkinje cells (red) and their processes are seen in in the PL. Scattered s100β+ glia (blue) are seen in the PL and ML. In the juvenile fish high numbers of BrdU+ cells (green) are found both in the GL (orange arrows) and PL (white and yellow arrows). In the adult cerebellum BrdU+ cells are confined to the GL (orange arrows); (D) High magnification of a single confocal plane of the boxed area in C showing a s100β+ glia co-localizing with BrdU (white arrow) and a PV+ Purkinje neuron co-localizing with BrdU (yellow arrow) in a juvenile zebrafish; (E) High magnification maximum projection of the boxed area in C showing s100β+ Bergmann glia lateral to the URL progenitor niche (yellow hatched line) co-localizing with BrdU (white arrows); (F) High magnification of BrdU+ and Pax6+ granule cells (white arrows) in the GL.

Acknowledgments
This image is the copyrighted work of the attributed author or publisher, and ZFIN has permission only to display this image to its users. Additional permissions should be obtained from the applicable author or publisher of the image. Full text @ Neural Dev.