IMAGE

Fig. S6

ID
ZDB-IMAGE-130827-34
Source
Figures for Wythe et al., 2013
Image
Figure Caption

Fig. S6

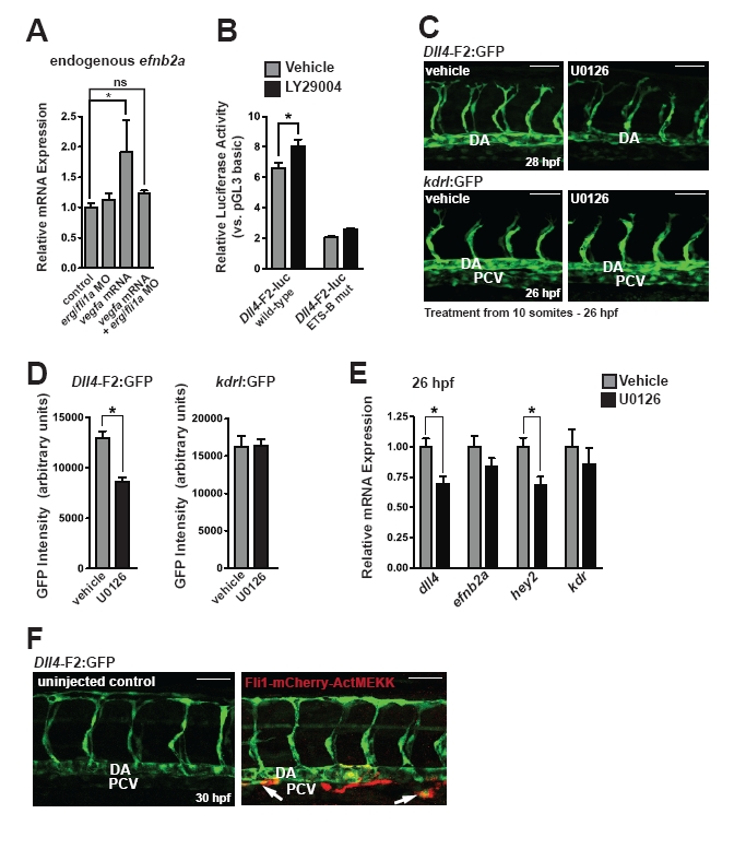
Figure S6 (Related to Figure 6 and Figure 7): The F2 enhancer and endogenous Dll4 expression are regulated by Vegf/MAP kinase signaling. (A) From the experiment shown in Figure 6C,D, induction of Vegfa-inducible efnb2 was also inhibited in embryos injected with erg/fli1a morpholinos. Shown is qRT-PCR from 5 individual embryos per group (mean ± SEM). * indicates a significant difference by 1-way ANOVA. ns, not significant. (B) F2-luciferase activity was enhanced upon inhibition of PI3 kinase signaling (LY29004 treatment) in BAEC. The activity of F2-luciferase was decreased, and the responsiveness to PI3K inhibition was lost, when the ETS-B site was mutated. Shown is a representative experiment, triplicate determinations (mean ± SEM). (C) F2:GFP or kdrl:GFP embyros were treated the MAP kinase inhibitor, U0126, starting at the 10-somite stage, and imaging was performed at 26 or 28 hpf. F2:GFP expression was decreased in the presence of U0126, but kdrl:GFP was unaffected. (D) Quantification of (C) is shown (n=4 per group; mean ± SEM). (E) Expression of endogenous dll4, efnb2a, hey2 and kdr was assessed by qRT-PCR (n=5-10 individual embryos; mean ± SEM). (F) Embryos were injected with a construct that drives expression of constitutively active MEKK in the endothelium (Fli1-mCherry-ActMEKK). In embryos with expression of the construct in the vein, F2:GFP expression was also observed in venous cells (arrows).

Acknowledgments
This image is the copyrighted work of the attributed author or publisher, and ZFIN has permission only to display this image to its users. Additional permissions should be obtained from the applicable author or publisher of the image.

Reprinted from Developmental Cell, 26(1), Wythe, J.D., Dang, L.T., Devine, W.P., Boudreau, E., Artap, S.T., He, D., Schachterle, W., Stainier, D.Y., Oettgen, P., Black, B.L., Bruneau, B.G., and Fish, J.E., ETS Factors Regulate Vegf-Dependent Arterial Specification, 45-58, Copyright (2013) with permission from Elsevier. Full text @ Dev. Cell