IMAGE

Fig. 7

ID
ZDB-IMAGE-120412-29
Source
Figures for Idda et al., 2012
Image
Figure Caption

Fig. 7

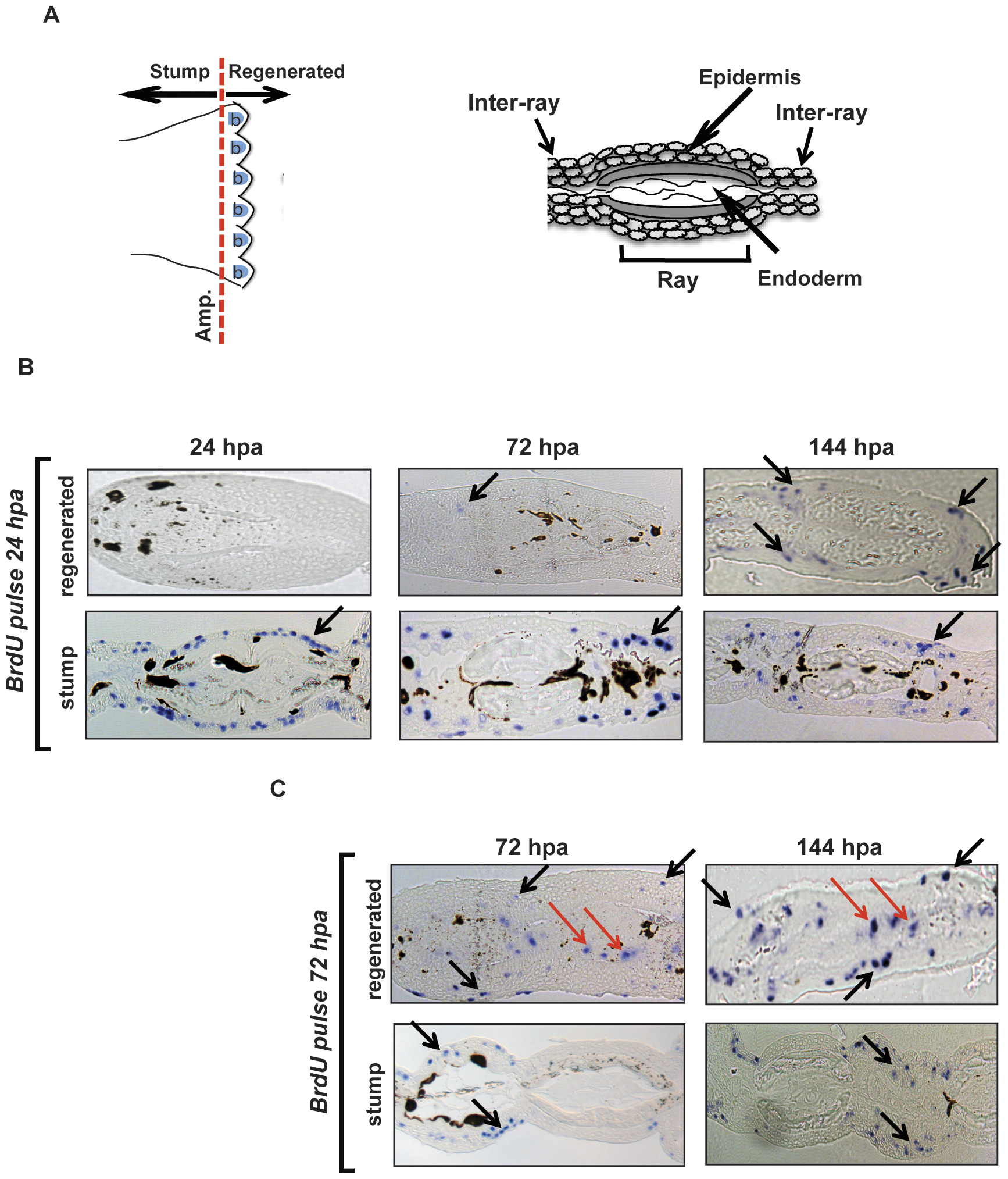
Early proliferating cells contribute to the formation of the new epidermis.

(A) Left section: Schematic cartoon of an adult zebrafish caudal fin where the amputation site is indicated (Amp.) and the location of the stump and blastema (b) regions is defined. Right section: Schematic diagram of a transverse section through the zebrafish adult caudal fin. The identity of the principal structures is indicated. (B) Transverse sections of fins that 24 hours following amputation were labeled for 15 minutes with BrdU and then sampled at 24, 72 and 144 hpa. Histological sections through the tip of the new regenerating fin tissue (regenerated) and through the “original” portion of the fin (stump) are represented. Representative blue stained BrdU positive nuclei are indicated by black arrows and are predominantly restricted to the epidermal layers of the stump at all time points and in the regenerated epidermis at 72–144 hpa. (C) Sections from a comparable experiment to that presented in panel B, except that the 15 minutes BrdU labeling period was performed 72 hours after amputation. BrdU positive nuclei are visible in both epidermis (black arrows) and in the blastema region (red arrows) at all time points in the regenerating tissue.

Acknowledgments
This image is the copyrighted work of the attributed author or publisher, and ZFIN has permission only to display this image to its users. Additional permissions should be obtained from the applicable author or publisher of the image. Full text @ PLoS One