IMAGE

Fig. 6

ID
ZDB-IMAGE-111201-46
Antibodies
Source
Figures for Mo et al., 2011
Image
Figure Caption

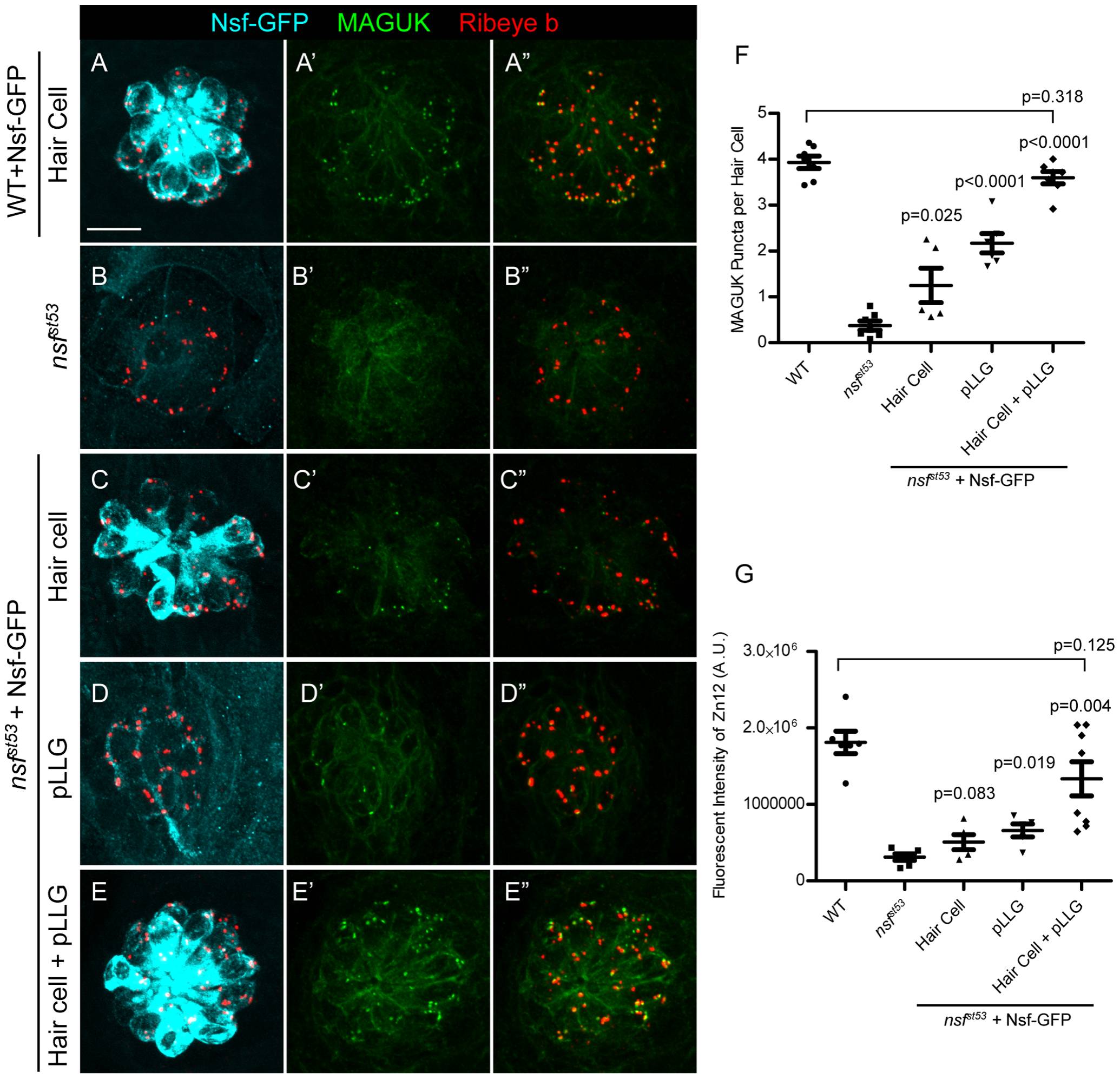
Fig. 6 Nsf function is required in both pre- and postsynaptic cells to stabilize afferent innervation of hair cells.

A-E′′, Representative z-projections of a single neuromast from a top-down view (5 dpf). Wild-type (A), nsfst53 mutants (B), and nsfst53 mutants with Nsf-GFP expressed in hair cells (C), pLLG (D), or in both hair cells and pLLG (E) were labeled by antibodies against GFP (pseudo-colored light blue), MAGUK (green), and Ribeye b (red). Scale bar: 10 μm. F, The average number of MAGUK puncta per hair cell in wild-type (3.8 ±0.1, n = 7), nsfst53 mutants (0.4±0.1, n = 7), and nsfst53 mutants with hair-cell Nsf-GFP (1.2±0.4, n = 5), pLLG Nsf-GFP (2.2±0.2, n = 6), or both hair-cells and pLLG Nsf-GFP (3. 6±0.1, n = 7). G, Zebrafish larvae were stained with Zn12 and Ribeye b antibody. The fluorescent intensity (A.U.) of Zn12 was quantified in wild-type (1.813e6±147069, n = 6), nsfst53 mutants (311769±43541, n = 6), and nsfst53 mutants with Nsf-GFP rescued in hair cells (507787±97798, n = 5), pLLG (659674±85851, n = 5), or both hair cells and pLLG (1.335e6±223319, n = 8). The p-values were generated comparing the data from the nsfst53 mutant to each transgenic mutant line.

Figure Data
Acknowledgments
This image is the copyrighted work of the attributed author or publisher, and ZFIN has permission only to display this image to its users. Additional permissions should be obtained from the applicable author or publisher of the image. Full text @ PLoS One