IMAGE

Fig. 4

ID
ZDB-IMAGE-100422-12
Source
Figures for Speirs et al., 2010
Image
Figure Caption

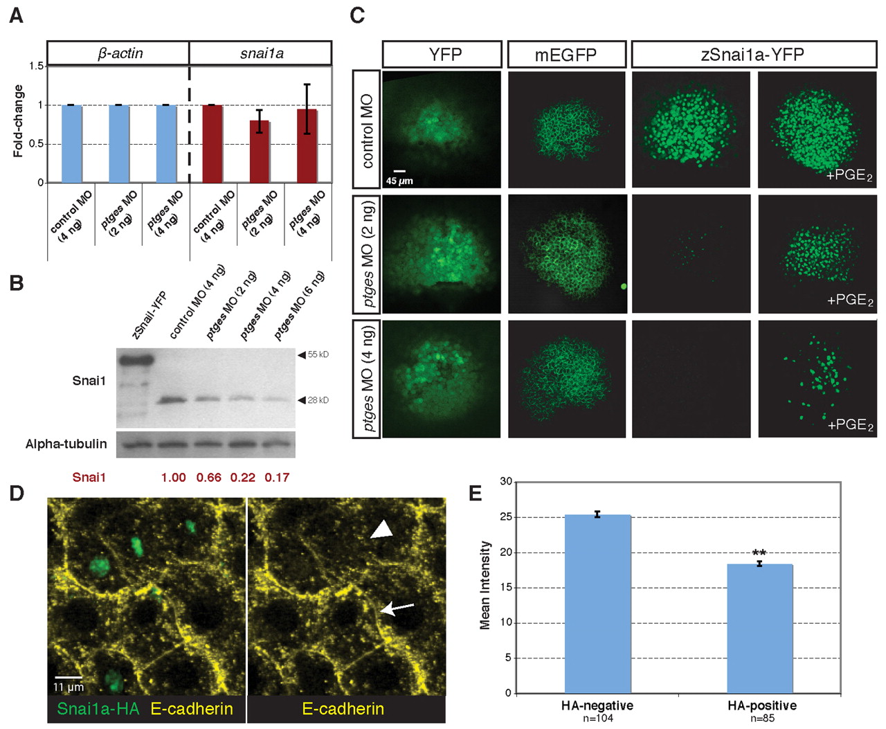
Fig. 4 PGE2 deficiency destabilizes Snai1a protein. (A) qRT-PCR of β-actin (left) and snai1a (right) transcript levels in control and ptges morphants at 60% epiboly. (B) Immunoblotting using antibodies against Snai1a (top) and α-tubulin (loading control, bottom) in control and ptges morphants. The first lane shows zebrafish embryos that were injected with snai1a-yfp (which encodes a protein of 55 kDa). (C) Confocal images of Snai1a-YFP, YFP, and membrane EGFP expression in control (top row) and ptges morphants (middle and bottom rows), and ptges morphants incubated with PGE2 (shield stage). (D) Confocal images of ptges morphant gastrulae (shield stage) stained with anti-HA (green) and anti-E-cadherin (yellow) that were mosaically injected with snai1a-HA RNA (3 pg) at the 8- to 16-cell stage. Compare the intensity of E-cadherin staining at the membranes between two HA-positive cells (arrowhead) with that between two HA-negative cells (arrow). (E) Quantitation of E-cadherin immunostaining intensity (mean intensity) of Snai1a-HA-negative and Snai1a-HA-positive cells in ptges morphant gastrulae. **, P=1.16x10-10.

Acknowledgments
This image is the copyrighted work of the attributed author or publisher, and ZFIN has permission only to display this image to its users. Additional permissions should be obtained from the applicable author or publisher of the image. Full text @ Development